Sfera Labs Exo Sense Py

Sfera Labs Exo Sense Py is a multiple-function indoor environment sensor that embeds temperature, air quality, humidity, pressure, and light sensors. This sensor combines the development boards' wireless capabilities and computing power with input/output lines and various environmental sensors. The Sfera Labs Exo Sense Py consists of an ESD-protected RS-485 bus for wired serial communication using industry-standard Modbus or half-duplex serial protocols.

The exo sense py features two digital inputs, one open collector output, a standard RS-485 interface, and a power supply with surge and reverse polarity protection. The various sensors include an environment noise sensor, Bosch BME680 integrated pressure, temperature, humidity, and air quality sensor, and Texas Instruments OPT3001 ambient light sensor. The exo sense py comes in an 80mm x 80mm wall mount ABS case with a fast snap-in terminal block for easier installation.

PYCOM DEVELOPMENT BOARD Overview

Sfera Labs Exo Sense Py

The exo sense py is an indoor environment sensor based on the Pycom development boards. This Pycom development board is installed with the RGB LED near the buzzer. The exo sense py comes with any preferred Pycom development board fully compatible with the exo sense py pinout and fits the exo sense py case. The exo sense py supports various Pycom development boards, including WiPy 3.0, SiPy, LoPy4, GPy, and FiPy.

Features

  • 12VDC to 28VDC power supply
    • Surge and reverse polarity protection
    • 1.1A resettable fuse
  • Compatible with Pycom development boards
    • WiPy 3.0
    • SiPy
    • LoPy4
    • GPy
    • FiPy
  • Bosch BME680 integrated pressure, temperature, humidity, and air quality sensor
  • Texas Instruments OPT3001 ambient light sensor
  • Environment noise sensor
  • Two digital inputs for potential-free contacts
  • One open collector output with a maximum output current of 100mA
  • Over-current and short-circuit protection
  • Standard RS-485 interface to the Pycom serial lines with electrostatic discharge (ESD) protection
  • Pycom board programming pin-headers are compatible with FTDI USB serial cable
  • Pycom board low-level boot loader jumper
  • Optional real-time clock with onboard Lithium/Manganese Dioxide backup battery
  • Optional earthquake sensor module
  • Optional PIR sensor
  • 80mm x 80mm wall mount ABS case with fast snap-in terminal block for easier installation

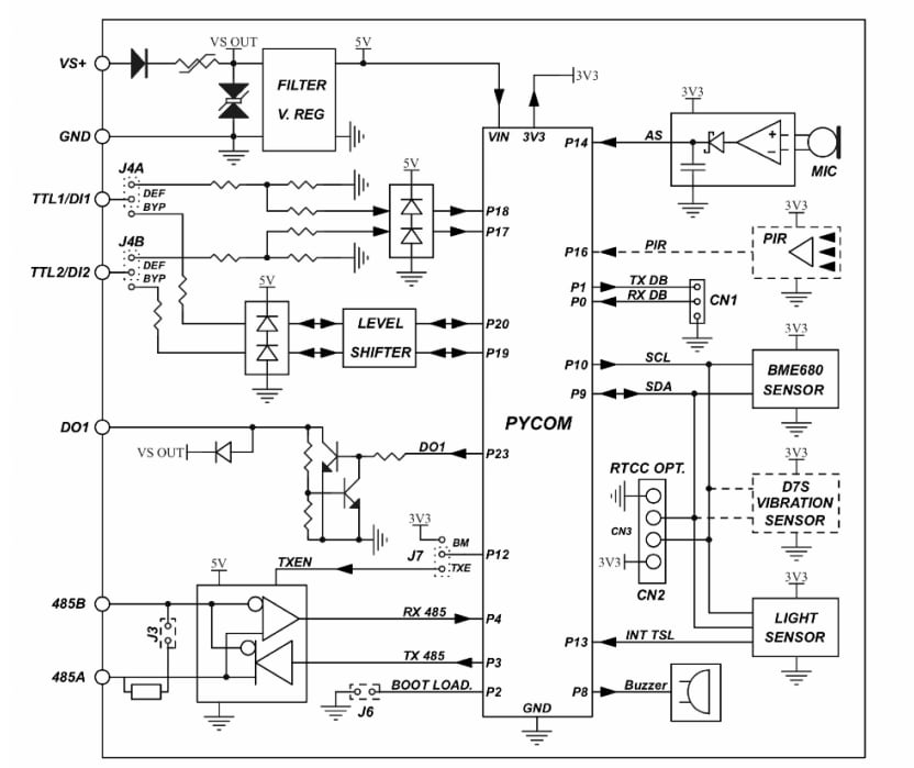
Block Diagram

Block Diagram - Sfera Labs Exo Sense Py

Dimensions

Mechanical Drawing - Sfera Labs Exo Sense Py

Connections

Mechanical Drawing - Sfera Labs Exo Sense Py
Đã phát hành: 2019-02-12 | Đã cập nhật: 2023-05-15