Silvertel AG7300 Evaluation Boards
Silvertel AG7300 Evaluation Boards evaluate the AG7300 High Power Boost Converter Module, designed for use in various point-of-load (PoL) and DC/DC converters, including IEEE802.3bt PoE and PSE applications. The AG7300 converter modules accept a wide 18V to 36V input voltage range and offer a 48V to 57V output voltage range. The Silvetel AG7300 Evaluation Boards can produce a 2.2A continuous output current, which results in up to 120W of continuous power.Features
- Evaluates AG7300 High Power Boost Converter Module
- >91% efficient DC/DC converter
- Wide input voltage range
- Overload protection
- Short-circuit protection
- Thermal protection
- -40°C to +85°C operating temperature range
- -40°C to +100°C storage temperature range
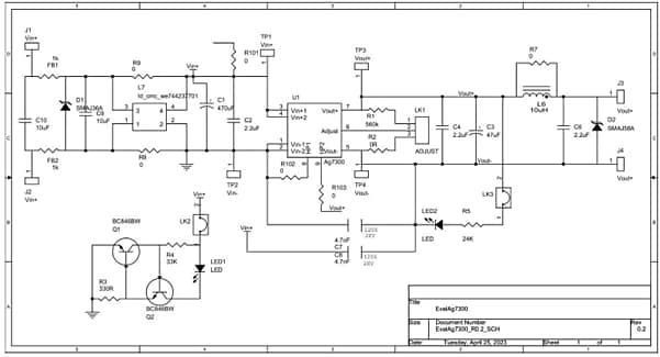
Schematic
Đã phát hành: 2023-12-07
| Đã cập nhật: 2024-01-04
