STMicroelectronics EV-VN7000AY Evaluation Board
STMicroelectronics EV-VN7000AY Evaluation Board is designed to connect VIPower® M0-7 technology to an existing system. This board from STMicroelectronics comes pre-assembled with a VN7000AY high-side driver. The VN7000AY is a single-channel high-side driver manufactured using ST proprietary VIPower® M0-7 technology and is housed in the PowerSSO-36 package. This board is designed to drive 12V automotive grounded loads through 3V and 5V CMOS-compatible outputs. The EV-VN7000AY board integrates extremely low voltage operation for deep cold-cranking applications (compliant with LV124). Typical applications include all types of automotive resistive, inductive, and capacitive loads and automotive power distribution applications.Features
- Extreme low voltage operation for deep cold-cranking applications (compliant with LV124)
- General
- Single-channel smart high-side driver
- Very low standby current
- Compatible with 3V and 5V CMOS outputs
- MultiSense diagnostic functions
- Multiplexed analog feedback of load current, VCC supply voltage, and TCHIP device temperature
- Overload and short to ground indication
- Thermal shutdown indication
- OFF-state open-load detection
- Output short to VCC detection
- Sense enable/disable
- Protection
- Undervoltage shutdown
- Overvoltage clamp
- Load current limitation
- Latch-off on over temperature
- Loss of ground and loss of VCC
- Reverse battery with a self switch of the PowerMOS
- Electrostatic discharge protection
Applications
- All types of automotive resistive, inductive, and capacitive loads
- Especially intended for automotive power distribution applications
Specifications
- 40V maximum transient supply voltage
- 4V to 28V operating voltage range
- 1.3mΩ typical on-state resistance
- 200A current limitation
- 0.5µA stand-by current
- 2.85V minimum cranking supply voltage
EV-VN7000AY Board Connection
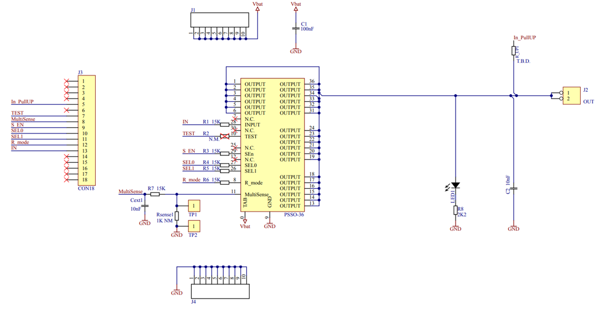
EV-VN7000AY Schematic Diagram
Đã phát hành: 2020-01-31
| Đã cập nhật: 2025-01-14
