STMicroelectronics HVLED002 High-Performance LED Controller
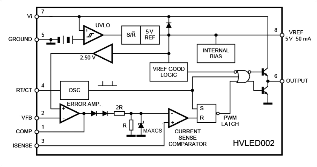
STMicroelectronics HVLED002 High-Performance Current Mode LED Controllers provide the necessary features to implement off-line or DC to DC fixed frequency current mode control schemes to implement LED drivers. Internally implemented circuits include a trimmed oscillator for the precise duty cycle control, undervoltage lockout, a precision reference trimmed for accuracy at the error amplifier input, a PWM comparator which also provides current-limit control, and a totem-pole output stage designed to the source or sink high peak current. The output stage, suitable for driving N-channel MOSFETs, is low in the off state.Features
- Trimmed oscillator for precise frequency control
- Oscillator frequency guaranteed at 250kHz
- Current mode operation to 500kHz
- Latching PWM for cycle-by-cycle current limiting
- Internally trimmed reference with undervoltage lockout
- High current totem pole output
- Undervoltage lockout with hysteresis
- Low start-up and operating current
Block Diagram
Đã phát hành: 2016-03-29
| Đã cập nhật: 2025-04-03
