STMicroelectronics LD56020 Ultra-Low Noise LDOs
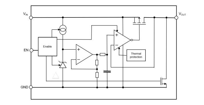
STMicroelectronics LD56020 Ultra-Low-Noise LDOs are high accuracy voltage regulators delivering a 0.2A current. The LD56020 is stabilized with a small ceramic capacitor on input and output. The LD56020 provides ultra-low drop, low quiescent current, and short-circuit current foldback, ideal for low-power battery-operated applications. The device is put in shutdown mode via an enable logic control function, allowing a total current consumption lower than 0.1µA.The STM LD56020 Ultra-Low-Noise LDOs offer thermal protection and are housed in a space-saving CSP 0.65 x 0.65 mm² SOT23-5L package.
Features
- Input voltage from 1.1V to 5.5V
- Ultra-low dropout voltage (190mV max. at 200mA load)
- Low ground current (18μA typ. at no load)
- 2% overtemperature, ±1% at 25°C Output voltage tolerance
- 200mA guaranteed output current
- 8.8µVRMS (10Hz to 100kHz) Ultra-low output noise
- 50mV output voltage steps (available on request) from 0.6V to 4.0V
- Logic-controlled electronic shutdown
- Thermal shutdown
- Output active discharge function
- Flip-chip4 0.65 x 0.65 mm² and SOT23-5L packages
Applications
- Smartphones/tablets
- Image sensors
- VCO and RF modules
Block Diagram
Application Circuit
Đã phát hành: 2022-04-12
| Đã cập nhật: 2022-05-03
