STMicroelectronics STEVAL-L7983ADJ Evaluation Boards
STMicroelectronics STEVAL-L7983ADJ Evaluation Boards are 0.3A step-down DC/DC converters based on the L7983PUR regulator with a 12V set output voltage. These boards feature dynamic low consumption mode to low noise mode selection and internal soft-start. The soft start time is internally fixed, and the output voltage supervisor manages the reset phase for any digital load (MCU and FPGA). The STEVAL-L7983ADJ evaluation boards offer an internal compensation network that features high noise immunity, a simple design, and component cost savings. The RST open collector output can also implement output voltage sequencing during the power-up phase. The STMicroelectronics STEVAL-L7983ADJ evaluation boards are RoHS compliant and are ideally used in buck converters.Features
- Dynamic low consumption mode to low noise mode selection
- Internal soft-start
- Synchronization to an external clock
- Internal compensation network
- Auto recovery overcurrent, overvoltage, and thermal protection
- RoHS and China RoHS compliant
- WEEE compliant (2012/19/UE RAEE II)
Applications
- Designed for 12V, 24V, and 48V buses
- Battery-powered applications
- Decentralized intelligent nodes
- Fail-safe systems
- Sensors and low noise applications (LNM)
Specifications
- 300mA maximum DC output current
- 1MHz selected switching frequency
- 0.3A input current
- Operating input voltage range:
- L7983PUR: 12V to 60V
- L7983PU33R: 3.5V to 60V
- L7983PU50R: 5V to 60V
Videos
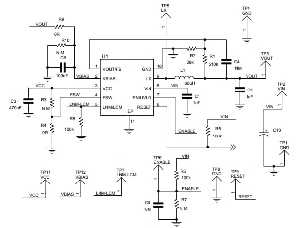
Schematic Diagram
Đã phát hành: 2020-12-30
| Đã cập nhật: 2025-01-09
