STMicroelectronics STEVAL-MKI190V1 Adapter Board
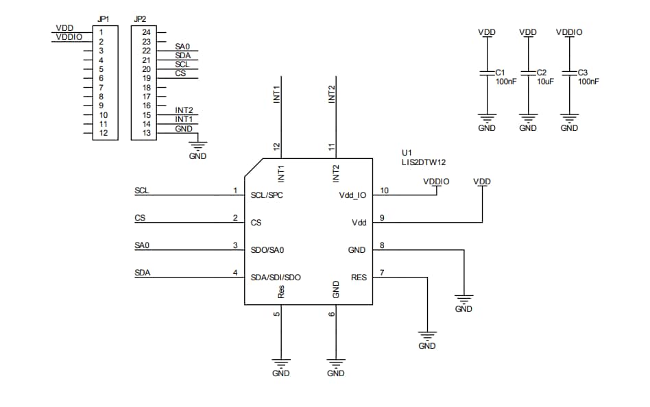
STMicroelectronics STEVAL-MKI190V1 Adapter Board is configured to evaluate the operation of the LISDTW12 MEMS Digital Output Motion Sensors. The STMicroelectronics LISDTW12 Sensors have an integrated 32-level first-in, first-out (FIFO) buffer, allowing the user to store data to limit intervention by the host processor. The STEVAL-MKI190V1 Board can be plugged into a standard DIL 24 socket, providing the complete LISDTW12 pin-out. The Board comes ready to use with the required VDD power supply line decoupling capacitors.The STEVAL-MKI109V3 Motherboard supports the STEVAL-MKI190V1. The STEVAL-MKI109V3 Motherboard includes a high-performance 32-bit microcontroller functioning as a bridge between the sensor and a PC, on which it is possible to use the downloadable graphical user interface (Unico GUI) or dedicated software routines for customized applications. The STEVAL-MKI190V1 Adapter Board offers an effective solution for fast system prototyping and device evaluation directly within the user’s application.
Features
- Complete LISDTW12 pinout for a standard DIL 24-socket
- RoHS compliant
- Fully compatible with STEVAL-MKI109V3 motherboards
Schematic
Layout
Đã phát hành: 2019-05-09
| Đã cập nhật: 2024-02-22
