STMicroelectronics STSPIN820 Stepper Motor Driver
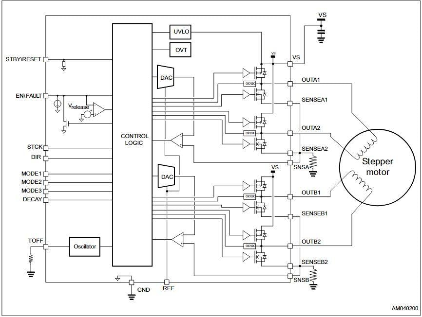
STMicroelectronics STSPIN820 Stepper Motor Driver integrates control logic, a low RDSon power stage, and is housed in a small QFN 4x4mm package. The STSPIN820 stepper motor driver's integrated controller implements a PWM current control with fixed OFF time and a microstepping resolution up to 1/256th of the step. This stepper motor driver can be forced into a low consumption state and offers protection features like overcurrent, overtemperature, and short-circuit protection. Typical applications include 3D printers, medical equipment, POS, robotics, industrial 2D printers, and textile and sewing machines.Features
- 7V to 45V operating voltage
- Maximum output current 1.5 Arms
- RDSon HS + LS = 1Ω typical
- Microstepping up to 1/256th of step
- Current control with programmable OFF time
- Current sensing based on the external shunt resistor
- Full protection set
- Non-dissipative overcurrent protection
- Short-circuit protection
- Undervoltage lockout
- Thermal shutdown
- Standby low consumption
Applications
- 3D printers
- Medical equipment
- Industrial 2D printers
- Textile and sewing machines
- CCTV, security, and dome cameras
- ATM and cash handling machines
- Office and home automation
- POS
- Robotics
Motor Control Ebook
STSPIN820 Block Diagram
Learn More About
Đã phát hành: 2017-11-27
| Đã cập nhật: 2022-06-23
