STMicroelectronics X-NUCLEO-IOD02A1 Expansion Board

STMicroelectronics X-NUCLEO-IOD02A1 Expansion Board is based on the L6364Q dual-channel SIO and IO-Link PHY device transceiver. The board embeds 50mA 3.3V and 5.0V voltage regulators, a DC-DC converter, and M-sequence management. The X-NUCLEO-IOD02A1 Expansion Board is an easy-to-use solution for developing SIO and IO-Link industrial sensor applications and is ideal for evaluating the L6364Q communication features and robustness.

Communicating with the STM32 controller via SPI and GPIO pins, the STM X-NUCLEO-IOD02A1 Expansion Board is compatible with the Arduino UNO R3 (default configuration) and ST morpho (optional, not mounted) connectors (when connected to a NUCLEOL073RZ or NUCLEO-G071RB development board).

In either Multi-byte and Single-byte modes, communication via the IO-Link can be performed with SPI control of the IC configuration and bidirectional sensor data transmission, or in Transparent mode with SPI control of the IC configuration and UART interfacing for bidirectional sensor data transmission.

The switches on the X-NUCLEO-IOD02A1 board make it convenient to configure the L6364Q and expansion board settings, such as transmission mode and DC-DC converter enable/disable, according to application requirements. Connecting the X-NUCLEO-IOD02A1 to the X-NUCLEO-IKS02A1 sensor shield also allows for the evaluation of comprehensive industrial sensor modules.

Features

  • Based on the L6364Q IO-Link device dual transceiver in QFN package:
    • 2-channel (CQ and DIO) IO-Link PHY layer
    • IO-Link DLL (M-sequence handler and checksum)
    • Wake-up detection
    • Interrupt diagnostic pin
    • SPI and UART interfaces
    • 50mA 3.3V and 5.0V linear regulators
    • 50mA adjustable (5.0 ÷ 10.8V) buck converter
    • Overload protection with adjustable intervention threshold
    • Overheating protection with adjustable shutdown threshold
    • Full reverse polarity on the process side
    • Ground and VCC wire break protections
    • QFN-20L (4mm x 4mm x 0.9mm) package
  • 5V to 35V operating voltage range
  • Red LED and green LED for status diagnostics
  • <40dBµV/m radiated emissions (EM fields 30MHz to 1GHz)
  • ≤10V immunity to conducted disturbance (150kHz to 80MHz)
  • ≤10V/m immunity to RF EM fields (80MHz to 1GHz)
  • ≤3V/m immunity to RF EM fields (1GHz to 2.7GHz)
  • ≤±1.2kV immunity to SURGE pulse (500Ω coupling)
  • ≤±3kV immunity to ESD contact/air
  • ≤±1kV immunity to BURST noise
  • Compatible with STM32 Nucleo development boards
  • Equipped with Arduino UNO R3 connectors
  • RoHS and WEEE-compliant

Applications

  • Industrial sensors
  • Factory automation
  • Process control

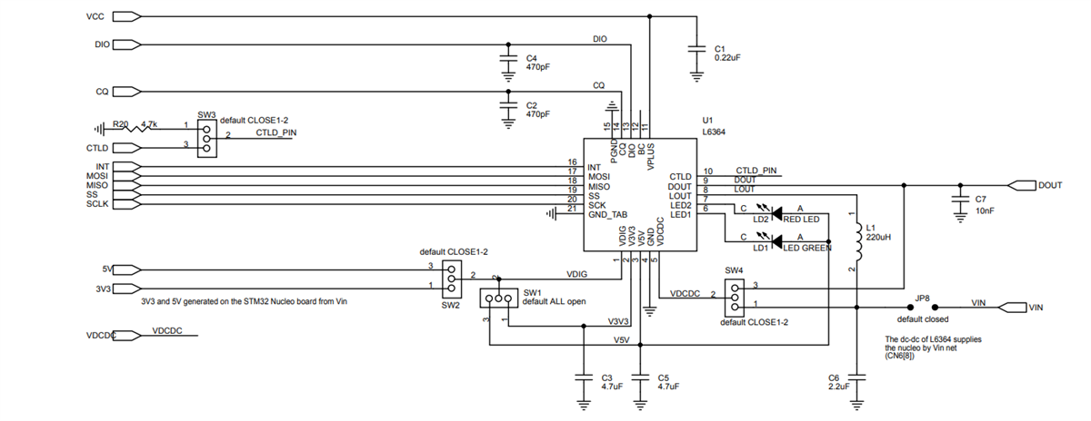
Circuit Schematic

Schematic - STMicroelectronics X-NUCLEO-IOD02A1 Expansion Board
Đã phát hành: 2020-09-17 | Đã cập nhật: 2025-01-02