STMicroelectronics X-NUCLEO-OUT10A1 Expansion Board
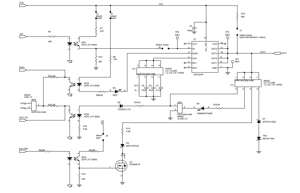
STMicroelectronics X-NUCLEO-OUT10A1 Expansion Board is designed for STM32 Nucleo and provides an affordable and easy-to-use solution for the development of 0.5A (Typ.) digital output modules. The X-NUCLEO-OUT10A1 Expansion Board features the IPS161HF single high-side switch with safe driving and smart diagnostic capabilities with industrial loads. The Expansion Board interfaces with the microcontroller on the STM32 Nucleo via 3kV optocouplers. These optocouplers are driven by GPIO pins and Arduino™ UNO R3 (default configuration) and ST morpho (optional, not mounted) connectors.The STMicroelectronics X-NUCLEO-OUT10A1 Expansion Board needs to be connected to either a NUCLEO-F401RE or NUCLEO-G431RB development board and can be stacked with another XNUCLEO-OUT10A1 or an X-NUCLEO-OUT08A1. Two X-NUCLEO-OUT10A1 Expansion Boards allow the evaluation of a dual-channel digital output module with 0.5A (typ.) capability each or a 0.5A (typ.) single-channel safety digital output module.
Features
- Based on IPS161HF single high-side switch, which features:
- Operation up to 60V/0.7A
- Low power dissipation (RON(MAX) = 120mΩ)
- Fast decay for inductive loads
- Open load detection and diagnostics
- Overload and overheating protections with thermal shut-down and cut-off
- PowerSSO-12L package
- 12 to 33V/0 to 0.7A Application board operating range
- Extended voltage operating range (J1 open) up to 60V
- Status and diagnostic LEDs
- 3kV galvanic isolation
- Supply rail reverse polarity protection
- Ready for safety digital output architecture
- EMC compliance with IEC61000-4-2, IEC61000-4-3, IEC61000-4-5
- Wide application development potential in the STM32 Nucleo development environment
- Equipped with Arduino™ UNO R3 connectors
- CE certified
- RoHS and China RoHS-compliant
Applications
- Industrial Safety
- Industrial Tools
Videos
Circuit Schematic
Đã phát hành: 2020-07-15
| Đã cập nhật: 2025-01-08
