STMicroelectronics STEVAL-GPT001V1 Thin-Film Solar Smart Watch

STMicroelectronics STEVAL-GPT001V1 Thin-Film Solar Smart Watch is based on the Sensor Tile Cradle with SPV1050TTR energy harvester and battery charger. The device features a silicon band and watch face attached to a set of thin-film solar modules that are extremely efficient, especially in indoor environments. The development kit simplifies prototyping, evaluation, and development of innovative solutions. Additionally, the STMicroelectronics STEVAL-GPT001V1 increases the system's autonomy and charges the battery.

The STEVAL-GPT001V1 cradleboard is designed to accept the tiny STEVALSTLCS01V1 SensorTile turnkey IoT sensor module. This demonstrates the powerful processing capabilities of the ultra-low-power STM32L4 microcontroller and BLUETOOTH® low-energy connectivity based on the BlueNRG network processor. The STEVAL-GPT001V1 also showcases the abilities of the MEMS motion, environmental sensors, and a digital microphone.

Features

  • The development kit package includes
    • Sensor Tile Cradle with SPV1050TTR energy harvester and battery charger
    • Humidity and temperature sensor
    • Gas gauge
    • Lithium battery charger
    • Micro-USB port
    • ON/OFF switch
    • Breakaway SWD connector
    • 3.7V / 100mAh Li-Po battery
    • SWD programming cable
    • Silicon strap embedding the thin-film flexible solar modules and housing the SensorTile Cradle and the battery
  • Works along with the STEVAL-STLCS01V1 SensorTile module (not included in the kit)
  • It allows firmware debug/upload through the SWD connector and cable
  • Software libraries and tools
    • STSW-GPT001V1: dedicated SensorTile firmware package supporting different algorithms tailored to the on-board sensors and computation of system autonomy and charge stored in the battery
    • FP-SNS-ALLMEMS1: STM32 ODE function pack
    • FP-SNS-MOTENV1: STM32Cube function pack
    • STBLESensor: iOS and Android demo apps
    • BlueST-SDK: iOS and Android software development kit
  • Compatible with STM32 ecosystem through STM32Cube support
  • RoHS and WEEE-compliant

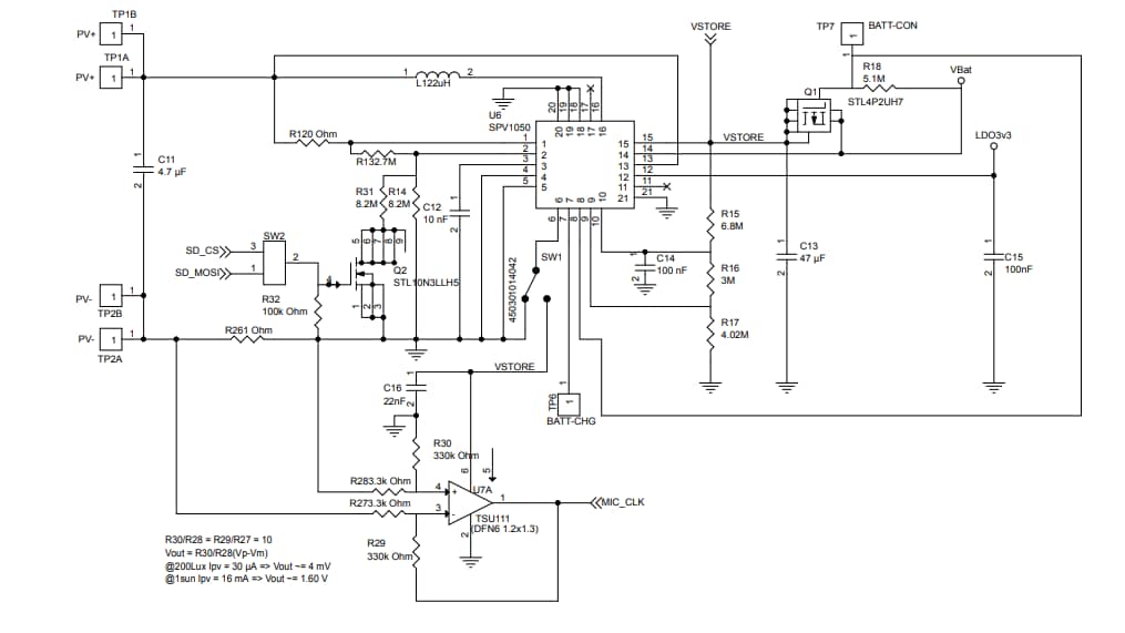
Circuit Schematic

Schematic - STMicroelectronics STEVAL-GPT001V1 Thin-Film Solar Smart Watch
Đã phát hành: 2019-02-07 | Đã cập nhật: 2026-01-22