STMicroelectronics STSPIN958 Scalable Full-Bridge Driver
STMicroelectronics STSPIN958 Scalable Full-Bridge Driver is a 5A device with a high dynamic performance power stage that allows users to achieve high-frequency PWM control with a precise duty cycle. STSPIN958 features an adjustable threshold current limiter and off-time with slow or mixed decay selection for brushed DC motors. Using an external shunt resistor, two amplifiers with fixed amplification factors provide current sensing. An adjustable slew-rate guarantees the best trade-off between performances and EMI. The STMicroelectronics STSPIN958 Driver provides a versatile power stage with seven different ways of operation for a high level of flexibility and a complete set of protection features, including overcurrent, overtemperature, and low bus voltage detection.Features
- Operating voltage up to 58V
- Maximum output current up to 5ARMS
- 7x driving methods with dual half-bridge, single full-bridge, and half-bridge parallel mode
- RDS(ON) HS + LS = 0.33Ω typical
- Adjustable power MOS slew rate
- Adjustable OFF-time with slow or mixed decay
- Integrated amplifiers with 2x different embedded current control techniques
- Low consumption standby
- Protections
- UVLO
- Overcurrent protection
- Thermal shutdown
Applications
- Stage lighting
- Factory automation
- ATM and money-handling machines
- Textile machines
- Home appliances
- Robotics
- Antenna control
- Vending machines
Specifications
- 2.8V to 3.6V control logic supply voltage range
- 5.05V to 58V power stage supply voltage range
- 3V typical bootstrap overdrive voltage
- -0.6V to +2V low-side source voltage range
- 0V to 5V logic input range
- Up to 5ARMS maximum DC output current
- Up to 8mA maximum open drain outputs sink current
- 280ns minimum PWM pulse width
- 10kΩ to 120kΩ enabled current limiter time setting resistor range
- 0.1nF to 5.6nF enabled current limiter time setting capacitor range
- 170µs typical charge pump capacitor charging time
- 0kHz to 500kHz switching frequency range
- 1µF typical bootstrap capacitor
- 100nF typical charge pump capacitor
- Temperature ranges
- -40°C to +85°C ambient
- -40°C to +150°C junction
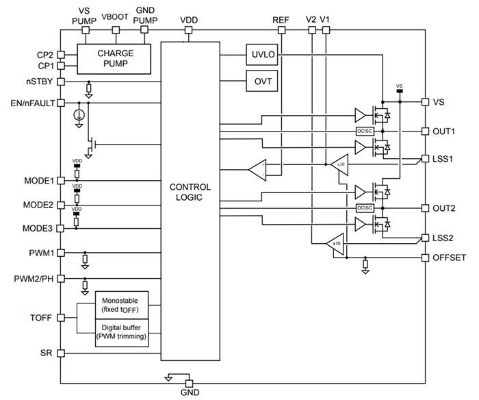
Block Diagram
Videos
Đã phát hành: 2023-07-24
| Đã cập nhật: 2024-01-11
