Texas Instruments ADS112C04 16-Bit Low-Power ADCs
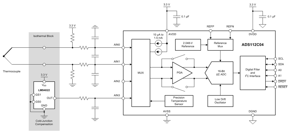
Texas Instruments ADS112C04 16-Bit Low-Power ADCs provide four channels, low-power, 2 IDACs, and an I2C interface. Many features are integrated, reducing system cost and component count in applications that measure small sensor signals. Additionally, the PGA offers gains up to 128 making the ADS112C04 ideal for applications such as resistance temperature detectors (RTDs), thermocouples, thermistors, and resistive bridge sensors. The I2C-compatible interface provides 2-wire connectivity and supports up to 1Mbps bus speeds. Other features on the device include a precision temperature sensor, an oscillator, a voltage reference, a programmable gain amplifier (PGA), and two differential or four single-ended inputs through a flexible input multiplexer (MUX). Conversion data rates are performed at up to 2000 samples-per-second (SPS) with single-cycle settling. The digital filter performs simultaneous 50Hz and 60Hz rejections for noisy industrial applications at 20SPS. The Texas Instruments ADS112C04 is specified over a temperature range of –40°C to +125°C.Features
- Current consumption is as low as 315µA (typ)
- 2.3V to 5.5V wide supply range
- 1 to 128 programmable gain
- Up to 2kSPS programmable data rates
- 16-bit, noise-free resolution at 20SPS
- Simultaneous 50Hz and 60Hz rejection at 20SPS with single-cycle settling digital filter
- Two differential or four single-ended inputs
- 10µA to 1.5mA dual-matched programmable current sources
- 5ppm/°C (typ) drift internal 2.048V reference
- Internal 2% accurate oscillator
- 0.5°C (typ) accuracy internal temperature sensor
- I2C-compatible interface
- Supported I2C bus speed modes (standard mode, fast-mode, fast-mode plus)
- 16 pin-configurable I2C addresses
- 3.0mm × 3.0mm × 0.75mm WQFN package
Applications
- Field transmitters (temperature, pressure, strain, and flow)
- PLC and DCS analog input modules
- Temperature controllers
- Heat meters
- Patient monitoring systems (body temperature and blood pressure)
Block Diagram
Đã phát hành: 2018-05-21
| Đã cập nhật: 2023-01-09
