Texas Instruments BQ27426 System-Side Impedance Track Fuel Gauge
Texas Instruments BQ27426 System-Side Impedance Track™ Fuel Gauge is a single-cell gauge that requires minimal user configuration. With minimal system microcontroller firmware development this leads to quick system bring-up. Three chemistry profiles are pre-programmed to enable minimum user configuration and to help manage customer inventory across projects with different battery chemistries. The BQ27426 battery fuel gauge has very low sleep power consumption leading to a longer battery run time. Configurable interrupts help save system power and free up the host from continuous polling. Accurate temperature sensing is supported via an external thermistor. The BQ27426 battery fuel gauge uses the patented Impedance Track™ algorithm for fuel gauging. This also provides information such as remaining battery capacity (mAh), state-of-charge (%), and battery voltage (mV).Features
- Single-cell Li-Ion battery fuel gauge
- Resides on system board
- Supports embedded or removable batteries
- Powers directly from the battery with integrated LDO
- Supports a low-value external sense resistor (10mΩ)
- Microcontroller peripheral interface supports
- 400kHz I2C serial interface
- Configurable SOC Interrupt or battery low digital output warning
- Internal temperature sensor or host reported temperature or external thermistor
- Ultra-low power consumption in NORMAL (50µA) and SLEEP (9µA) modes
- Battery fuel gauging based on patented Impedance Track™ technology
- Provides three selectable pre-programmed profiles for 4.2V, 4.35V, and 4.4V cells
- Reports remaining capacity and State-of-Charge (SOC) with a smoothing filter
- Adjusts automatically for battery aging, self-discharge, temperature, and rate changes
- Estimates battery state-of-health (aging)
- -40°C to +85°C operating temperature range
Applications
- Smartphones, feature phones, and tablets
- Wearables
- Building automation
- Portable medical/industrial handsets
- Portable audio
- Gaming
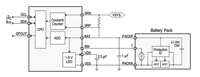
Simplified Schematic
Đã phát hành: 2016-01-14
| Đã cập nhật: 2022-03-11
