Texas Instruments BQ2969T Overvoltage & Overtemperature Protectors
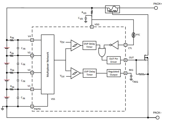
Texas Instruments BQ2969T Overvoltage and Overtemperature Protectors are high-accuracy ICs for 2-series, 3-series, and 4-series Li-ion batteries with LDO output and control/PTC input. Each cell in a 2-series to 4-series cell stack is individually monitored for an overvoltage condition. An internal fixed-delay timer is initiated upon detection of an overvoltage on any cell. These BQ2969T protectors include a self-disable function to turn off the regulated output if a cell voltage falls below a programmable undervoltage threshold. The BQ2969T overvoltage and overtemperature protectors consist of a CTL pin that can be used to assert the OUT pin.The BQ2969T overvoltage and overtemperature protectors feature less than 100nA low leakage current per cell input and are available in an 8-pin WSON (2mm x 2mm) package footprint. These protectors are used in applications such as notebook PCs, ultrabooks, portable medical electronics, and UPS battery backup systems.
Features
- 2-series, 3-series, and 4-series cell overvoltage protection
- Factory programmed overvoltage protection threshold (3.6V to 5.2V) with ±12mV accuracy
- Fixed delay timer to trigger FET drive output (0.25s to 6.5s options)
- Integrated 3mA regulated output programmable to 3.8V, 3.3V, 3.15V, 3V, 2.5V, 1.8V, or 1.5V
- Control input pin can implement cell overtemperature protection using an external PTC thermistor
- <100nA low leakage current per cell input
- Factory programmed undervoltage detection threshold (1V to 4.15V) to disable regulator:
- Overvoltage and overtemperature protection remains operational even in undervoltage condition
- Output pin options:
- Active high
- Open-drain - active pulldown
- Open-drain - inactive pulldown
- Multiple power modes:
- Normal mode
- Undervoltage or disable mode
- Overvoltage mode
- Available in an 8-pin WSON (2mm x 2mm) package footprint
Applications
- Notebook PCs
- Ultrabooks
- UPS battery backup systems
- Portable medical electronics
Functional Block Diagram
BQ2969T 4-Series Cell Typical Implementation
Đã phát hành: 2025-01-15
| Đã cập nhật: 2025-03-26
