Texas Instruments bq34Z100-R2 Stand-Alone Fuel Gauge
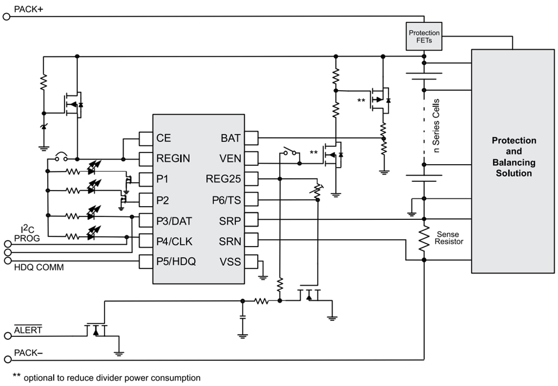
Texas Instruments bq34Z100-R2 Stand-Alone Fuel Gauge is an Impedance Track™ fuel gauge for Li-ion, PbA, NiMH, and NiCd batteries and works independently of battery series-cell configurations. Batteries from 3V to 16.7KV can be easily supported through an external voltage translation circuit controlled automatically to reduce system power consumption. The bq34Z100-R2 device provides several interface options, including an I2C peripheral, an HDQ peripheral, one or four direct LEDs, and an ALERT output pin. The Texas Instruments bq34Z100-R2 supports an external port expander for more than four LEDs.Features
- Supports Li-ion, LiFePO4, PbA, NiMH, and NiCd chemistries
- Capacity estimation using patented Impedance Track™ technology for batteries from 3V to 16.7KV
- Aging compensation
- Self-discharge compensation
- Supports battery capacities up to 7000Ah with standard configuration options
- Supports charge and discharge currents up to 8160A with standard configuration options
- Supports two-wire I2C and HDQ single-wire communication interfaces with a host system
- External NTC thermistor support
- SHA-1/HMAC authentication
- One- or four-LED direct display control
- Five-LED and higher display through port expander
- Reduced power modes (typical battery pack operating range conditions)
- < 145µA (average) NORMAL operation
- < 84µA (average) in SLEEP
- < 30µA (average) in FULL SLEEP
- 14-pin TSSOP package
Applications
- Light electric vehicles
- Medical instrumentation
- Mobile radios
- Power tools
- Uninterruptible power supplies (UPS)
Simplified Schematic
Đã phát hành: 2023-01-20
| Đã cập nhật: 2023-02-09
