Texas Instruments bq76200 High-Side N-Channel FET Driver
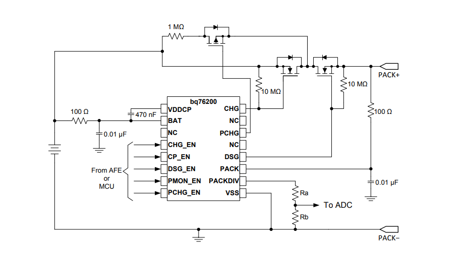
Texas Instruments bq76200 High-Side N-Channel FET Driver is a high voltage battery pack front-end charge/discharger driver. The high-side protection avoids ground disconnection in the system. These also allow continuous communication between the battery pack and the host system.The device has additional P-Channel FET control to allow low-current pre-charge to a deeply depleted battery, and a PACK+ voltage monitor control for the host to sense the PACK+ voltage. The independent enable inputs allow CHG and DSG FETs to be turned on and off separately, offering great implementation flexibility in battery systems. The bq76200 device can be used with a companion Analog Front End (bq76920/30/40 3-series to 15-series Cell Analog Front End Monitoring) and a host microcontroller or dedicated state-of-charge (SOC) tracking gas gauge device.
Features
- CHG and DSG High-side NMOS FET drivers for battery protection fast FET turn-on and turn-off times
- Pre-charge PFET driver (for current-limited pre-charge of significantly depleted cell-pack)
- Independent digital enable control for charging and discharging
- Minimal external components needed
- Scalable external capacitor-based charge pump to accommodate a different range of FETs in parallel
- High-voltage tolerant (100V absolute maximum)
- Internal switch to enable pack-voltage sensing
- Common and separate charge and discharge
- Path configuration support
- Designed to work directly with bq76940, bq76930, and bq76920 battery monitors
- Current consumption
- 40µA NORMAL Mode
- <10µA Maximum SHUTDOWN
Applications
- eBikes, eScooters, and eMotorcycles
- Energy storage systems and Uninterruptible Power Supplies (UPS)
- Portable medical systems
- Wireless base-station battery systems
- Lead-acid (PbA) replacement batteries
- 12V to 48V Battery packs
Block Diagram
Đã phát hành: 2016-02-11
| Đã cập nhật: 2022-03-11
