Texas Instruments DDC3256 24-Bit 256-Channel ADC
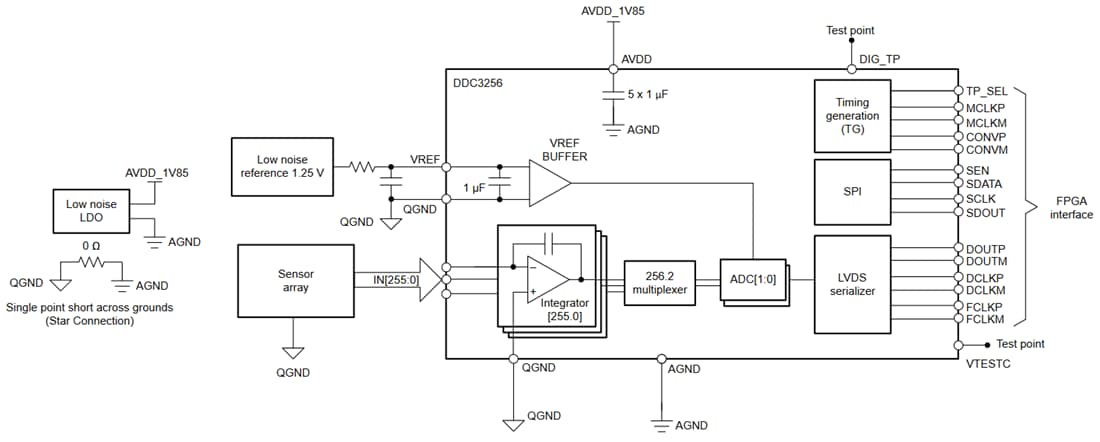
Texas Instruments DDC3256 24-Bit 256-Channel Analog-to-Digital Converter (ADC) combines current-to-voltage conversion by current integration and A/D conversion. Up to 256 individual low-level current output devices, such as photodiodes, can be directly connected to the device's inputs and digitized in parallel (simultaneously). For each of the 256 inputs, the device has one low power and low noise integrator designed to capture all the charge from the sensor. The integration time is adjustable from 50µs to 1.6ms, allowing currents in the order of fA to µA to be measured with outstanding precision continuously. The outputs of the integrators are digitized by on-chip low-power ADCs, and the converted digital codes are transmitted over a single LVDS pair designed to minimize noise coupling in environments with high channel counts.The Texas Instruments DDC3256 operates from a single 1.85V supply. It is specified from 0°C to 70°C operating temperature and available in a 13.2mm × 17.2mm2 336-ball 0.8mm-pitch BGA. The on-chip reference buffer and bypass capacitors (on the BGA) help minimize external component requirements and further reduce board space.
Features
- The single-chip solution directly measures 256 low-level currents simultaneously
- Adjustable full-scale charge range up to 320pC
- Input current of 1µA (maximum)
- Adjustable speed with integration times as low as 50µs (20KSPS per channel)
- 24-bit resolution
- Integral non-linearity of ±0.025% of reading ±1ppm of the full-scale range (all channels active)
- 1.2mW/channel low power dissipation
- Low noise of 0.26fCrms at 320pC FSR with 20pF sensor capacitance
- No charge loss
- On-chip temperature sensor
- Serial LVDS output interface
- Single 1.85V supply
- In-package bypass capacitors and reference buffer to reduce PCB area and design complexity
Applications
- CT scanner data acquisition system
- Photodiode sensors
- X-ray detection systems
- Optical fiber power monitoring
- Multi-channel current, voltage instrumentation
Simplified Schematic
Đã phát hành: 2024-06-19
| Đã cập nhật: 2024-07-08
