Texas Instruments DRV5053/DRV5053-Q1 Hall Effect Sensors
Texas Instruments DRV5053 Analog-Bipolar Hall Effect Sensors are a chopper-stabilized Hall IC that offers a magnetic sensing solution with superior sensitivity stability over temperature and integrated protection features. The 0 to 2V analog output responds linearly to the applied magnetic flux density and distinguishes the polarity of magnetic field direction. A wide operating voltage range from 2.5 to 38V with reverse polarity protection up to -22V makes the device suitable for a wide range of industrial and consumer applications. Internal protection functions are provided for reverse supply conditions, load dump, and output short circuit or overcurrent. The Texas Instruments DRV5053-Q1 devices are AEC-Q100 qualified for automotive applications.Features
- Linear output Hall sensor
- Superior temperature stability
- Sensitivity ±10% over temperature
- High sensitivity options:
- -11 mV/mT (OA)
- -23mV/mT (PA)
- -45mV/mT (RA)
- -90mV/mT (VA)
- +23mV/mT (CA)
- +45mV/mT (EA)
- Supports a wide voltage range
- 2.5 to 38V
- No external regulator required
- Wide operating temperature range
- TA = -40 to 125°C (Q)
- Amplified output stage
- 2.3mA sink, 300µA source
- Output voltage: 0.2 ~ 1.8V
- B = 0mT, OUT = 1V
- Fast power-on: 35µs
- Small package and footprint
- Surface Mount 3-Pin SOT-23 (DBZ)
- 2.92mm × 2.37mm
- Through-hole 3-Pin SIP (LPG)
- 4mm × 3.15mm
- Surface Mount 3-Pin SOT-23 (DBZ)
- Protection features
- Reverse supply protection (up to -22V
- Supports up to 40V load dump
- Output short-circuit protection
- Output current limitation
Applications
- Flowmeters
- Docking adjustment
- Vibration correction
- Damper controls
Datasheets
Videos
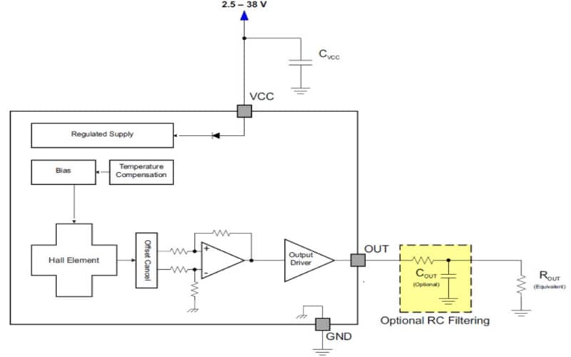
Functional Block Diagram
Additional Resources
Đã phát hành: 2014-10-30
| Đã cập nhật: 2023-10-31
