Texas Instruments DRV8830 1A Low Voltage Brushed DC Motor Driver
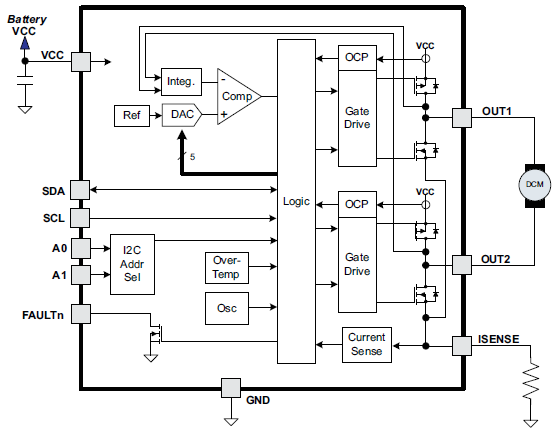
Texas Instruments DRV8830 1A Low Voltage Brushed DC Motor Driver provides an integrated motor driver solution for battery-powered toys, printers, and other low-voltage or battery-powered motion control applications. TI DRV8830 has one H-bridge driver and can drive one DC motor or one winding of a stepper motor as well as other loads like solenoids. The output driver block of this TI DC motor driver consists of N-channel and P-channel power MOSFETs configured as an H-bridge to drive the motor winding.Features
- H-Bridge Voltage-Controlled Motor Driver
- Drives DC Motor, One Winding of a Stepper Motor, or Other Actuators/Loads
- Efficient PWM Voltage Control for Constant Motor Speed With Varying Supply Voltages
- Low MOSFET On-Resistance
- HS + LS 450mΩ
- 1A Maximum DC/RMS or Peak Drive Current
- 2.75V to 6.8V Operating Supply Voltage Range
- 300nA (Typical) Sleep Mode Current
- Serial I²C-Compatible Interface
- Multiple Address Selections Allow Up to 9 Devices on One I²C Bus
- Current Limit Circuit and Fault Output
- Thermally Enhanced Surface Mount Packages
Applications
- Battery-Powered
- Printers
- Toys
- Robotics
- Cameras
- Phones
- Small Actuators, Pumps, etc.
Functional Block Diagram
Đã phát hành: 2012-07-03
| Đã cập nhật: 2022-03-11
