Texas Instruments INA185/INA185-Q1 Current Sense Amplifier
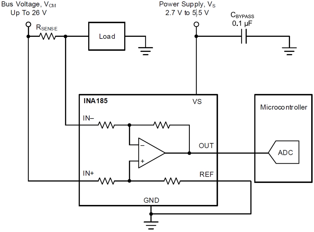
Texas Instruments INA185/INA185-Q1 Current Sense Amplifier is designed for cost-sensitive space-constrained applications. This device is a bidirectional, current-sense amplifier (also called a current-shunt monitor). The INA185/INA185-Q1 senses the voltage drop across a current-sense resistor at common-mode voltages from –0.2V to +26V, independent of the supply voltage. The INA185/INA185-Q1 integrates a matched resistor gain network in four fixed-gain device options: 20V/V, 50V/V, 100V/V, or 200V/V. This feature, matched gain resistor network, minimizes gain error and reduces the temperature drift.The Texas Instruments INA185/INA185-Q1 operates from a single 2.7V to 5.5V power supply. It draws a maximum supply current of 260µA and features a high slew rate. The INA185/INA185-Q1 also has a high bandwidth, making it an excellent choice for many power-supply and motor-control applications. The INA185-Q1 devices are AEC-Q100 qualified for automotive applications.
Features
- SOT-563 package (1.6mm×1.6mm)
- 39% smaller footprint than SC70
- 0.55mm package height
- –0.2V to +26V common-mode range (VCM)
- 350kHz (A1 devices) high bandwidth
- Offset voltage
- ±55µV (max) at VCM = 0V
- ±100µV (max) at VCM = 12V (A4 device)
- 2V/µs output slew rate
- Bidirectional current-sensing capability
- Accuracy
- ±0.2% maximum gain error (A1, A2, A3)
- 0.5µV/°C maximum offset drift
- Gain options
- 20V/V (A1 devices)
- 50V/V (A2 devices)
- 100V/V (A3 devices)
- 200V/V (A4 devices)
- 260µA (max) quiescent current
Applications
- Motor control
- Battery monitoring
- Power management
- Lighting control
- Overcurrent detection
- Solar inverters
Datasheets
Typical Application Circuit
Additional Resource
Đã phát hành: 2019-05-07
| Đã cập nhật: 2025-05-06
