Texas Instruments INA381/INA381-Q1 Current Sensing Amplifiers
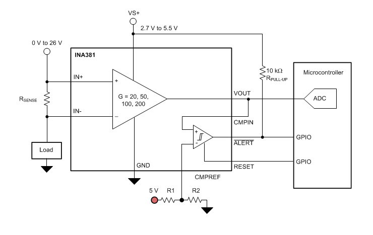
Texas Instruments INA381/INA381-Q1 Voltage Output Current Sensing Amplifiers offer both a 26V common-mode, current-sensing amplifier and a high-speed comparator configured to detect overcurrent conditions. This is achieved by measuring the voltage developed across a current-shunt resistor and comparing that voltage to a defined threshold limit set by the comparator reference pin. The current-shunt monitor can measure differential voltage signals on common-mode voltages. This can vary from –0.2V up to 26V, independent of the supply voltage. The open-drain alert output can be configured to operate in either a transparent mode or in a latched mode. The transparent mode produces an output status that follows the input state. The latched mode sends the alert output until it is cleared when the latch is reset. Allowing for quick detection of overcurrent events, the standalone comparator alert response time is under 3µs. The total system overcurrent protection offered by the device is under 10µs. The Texas Instruments INA381/INA381-Q1 draws a maximum supply current of 350µA while operating from a single 2.7V to 5.5V supply. The specified operating temperature range (–40°C to +125°C). The INA381-Q1 devices are AEC-Q100 qualified for automotive applications.Features
- High accuracy amplifier:
- Offset Voltage, VCM = 12V 500µV (Maximum)
- Offset Voltage, VCM = 0V 150µV (Maximum)
- 1µV/°C (Maximum) Offset voltage drift
- 1% (Maximum) Gain error
- 20ppm/°C (Maximum) Gain error drift
- Available amplifier gains:
- 20V/V INA381A1
- 50V/V INA381A2
- 100V/V INA381A3
- 200V/V INA381A4
- Comparator specifications:
- 50mV Hysteresis
- 500ns Response time
- Alert threshold set through external reference voltage
- Open-drain comparator output with latching mode
- –0.2V to 26V Common-mode input range
- WSON-8 (2mm × 2mm) Package
Applications
- Overcurrent protection
- Power-supply protection
- Low-side phase motor control
- Computers and servers
- Telecom equipment
Datasheet
Block Diagram
Đã phát hành: 2018-07-17
| Đã cập nhật: 2022-12-07
