Texas Instruments INA79xEVM Evaluation Modules

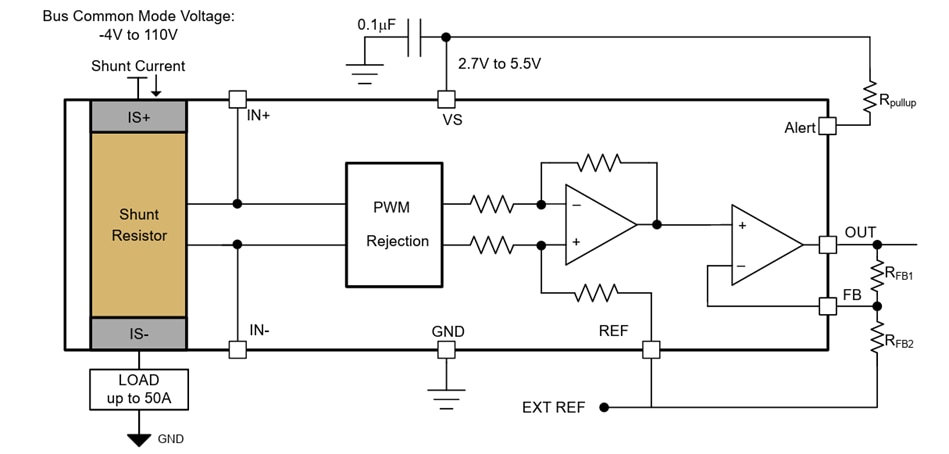
Texas Instruments INA79xEVM Evaluation Modules allow users to evaluate the INA790x and INA791x current-sense amplifiers. The devices are bidirectional, ultra-precise, current-sense amplifiers with 75A EZShunt™ technology and a -4V to 110V range. The TI INA79xEVM supplies a platform that enables gain and reference voltage configuration.

Features

  • Evaluation of all sensitivity options for the INA790 and INA791
  • Ease-of-access to device pins with test points
  • Evaluation of high-side and low-side configurations

Applications

  • Motor drives, solenoids, and actuators
  • Injection molding machine, cordless power tools

INA750 Device Block Diagram

Block Diagram - Texas Instruments INA79xEVM Evaluation Modules

High-side Forward Current Setup

Location Circuit - Texas Instruments INA79xEVM Evaluation Modules
Đã phát hành: 2025-02-03 | Đã cập nhật: 2025-08-26