Texas Instruments INA819 High-Precision Instrumentation Amplifier
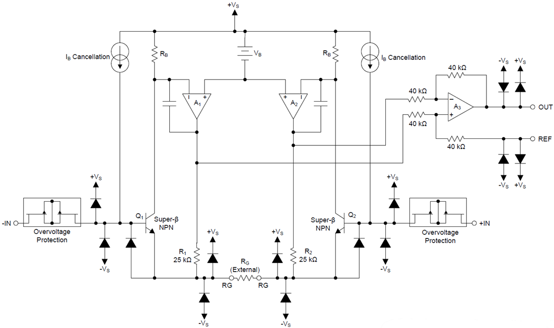
Texas Instruments INA819 High-Precision Instrumentation Amplifier offers low power consumption and operates over a very wide single or dual-supply range. A single external resistor sets any gain from 1 to 1000. The device offers high precision due to super-beta input transistors, which provide exceptionally low input offset voltage, offset voltage drift, input bias current, input voltage, and current noise. Additional circuitry protects the inputs against over-voltage up to ±60V.The INA819 is optimized to provide a high common-mode rejection ratio. At G = 1, the common-mode rejection ratio exceeds 90dB across the entire input common-mode range. The device is designed for low-voltage operation from a 4.5V single supply and dual supplies up to ±18V. Texas Instruments INA819 is available in an 8-pin SOIC package and is specified over the –40°C to +125°C temperature range.
Features
- 10µV (typical), 35µV (maximum) low offset voltage
- 5ppm/°C (G = 1), 35ppm/°C (G > 1) (maximum) gain drift
- 8nV/√Hz noise
- 2MHz (G = 1), 270kHz (G = 100) bandwidth
- Stable with 1nF capacitive loads
- Inputs protected up to ±60V
- 110dB, G = 10 (minimum) common-mode rejection
- 100dB, G = 1 (minimum) power supply rejection
- 385µA (maximum) supply current
- Supply range
- 4.5V to 36V single supply
- ±2.25V to ±18V dual supply
- –40°C to +125°C specified temperature range
- 8-pin SOIC package
Applications
- Industrial process controls
- Circuit breakers
- Battery testers
- ECG amplifiers
- Power automation
- Medical instrumentation
- Portable instrumentation
Functional Block Diagram
Đã phát hành: 2019-03-05
| Đã cập nhật: 2023-07-25
