Texas Instruments LM2267x SIMPLE SWITCHER® Regulators
Texas Instruments LM2267x SIMPLE SWITCHER® Step-Down Regulators feature numerous enhancements and improvements to the SIMPLE SWITCHER series, including an input range down to 4.5V. TI LM2267x devices also feature a tighter output accuracy, adjustable switching frequency, a precision enable, and thermally enhanced green packages. These step-down regulators offer adjustable current limit and frequency sync up to 1MHz.Features
- Wide Input Voltage Range from 4.5V-42V
- Load Currents from 0.5A-5A
- Adjustable and Fixed Output Voltages
- Adjustable and Fixed Switching Frequencies (up to 1MHz) for optimal size and efficiency
- External Soft Start
- Precision Enable
- Internally compensated voltage mode control minimizes external component count
- VOUT accurate within 2.0%, worst case
- Adjustable current limit
- Frequency Sync up to 1MHz
- PSOP-8 and TO263-7 THIN packages
Applications
- Industrial Control
- Telecom and Datacom Systems
- Embedded Systems
- Conversions from Standard 24V, 12V and 5V Input Rails
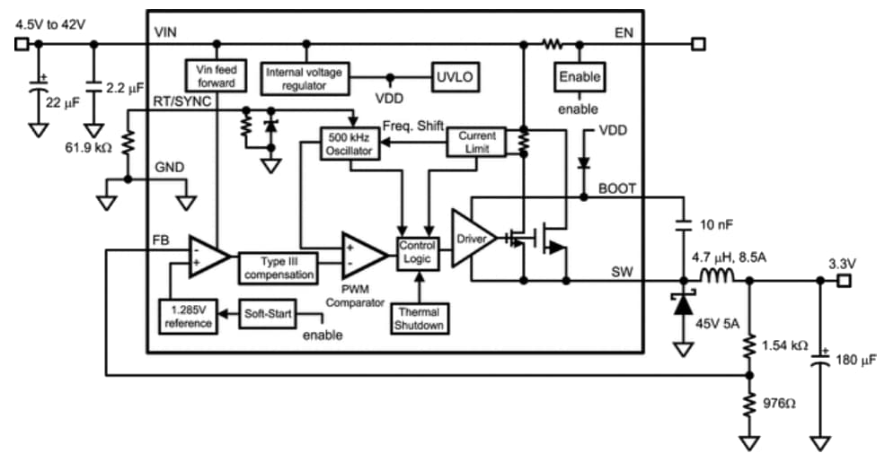
Typical Application
Đã phát hành: 2013-09-03
| Đã cập nhật: 2023-05-19
