Texas Instruments LM25183/LM25183-Q1 PSR Flyback Converter

Texas Instruments LM25183/LM25183-Q1 Primary-Side Regulated (PSR) Flyback Converter comes with high efficiency over a wide input voltage range of 4.5V to 42V. The isolated output voltage is sampled from the primary-side flyback voltage. The high level of integration results in a simple, reliable, and high-density design with only one component that crosses the isolation barrier. Boundary conduction mode (BCM) switching enables a compact magnetic solution and better than ±1.5% load and line regulation performance. An integrated 65V power MOSFET provides output power up to 10W with enhanced headroom for line transients.

The Texas Instruments LM25183/LM25183-Q1 simplifies the implementation of isolated DC/DC supplies with optional features to optimize performance for the target end equipment. The output voltage is set by one resistor, while an optional resistor improves output voltage accuracy by negating the thermal coefficient of the flyback diode voltage drop. Additional features include an internally-fixed or externally-programmable soft-start, precision enable input with hysteresis for adjustable line UVLO, hiccup-mode overload protection, and thermal shutdown protection with automatic recovery.

The LM25183-Q1 converter is qualified for automotive AEC-Q100 grade 1 and is available in an 8-pin WSON package with 0.8-mm pin pitch and wettable flanks.

Features

  • Functional safety-capable
    • Documentation available to aid functional safety system design
  • Designed for reliable and rugged applications
    • Wide input voltage range of 4.5V to 42V
    • Robust solution with only one component crossing the isolation barrier
    • ±1.5% total output regulation accuracy
    • Optional VOUT temperature compensation
    • –40°C to +150°C junction temperature range
  • Integration reduces solution size and cost
    • Integrated 65V, 0.11Ω power MOSFET
    • No optocoupler or transformer auxiliary winding is required for VOUT regulation
  • High-efficiency PSR flyback operation
    • Quasi-resonant MOSFET turnoff in BCM
    • Single- and multi-output implementations
  • Ultra-low conducted and radiated EMI signatures
    • Soft switching avoids diode reverse recovery
    • Optimized for CISPR 25 Class 5 requirement

Applications

  • Automotive HEV/EV powertrain systems
  • Sub-AM band automotive body electronics
  • Traction inverter (IGBT and SiC driver supplies)

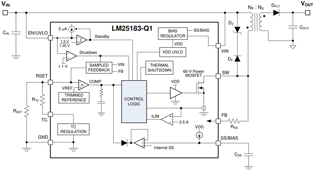
Functional Block Diagram

Block Diagram - Texas Instruments LM25183/LM25183-Q1 PSR Flyback Converter
Đã phát hành: 2020-10-22 | Đã cập nhật: 2024-09-06