Texas Instruments LM27403 Synchronous Buck Controller

Texas Instruments LM27403 Synchronous Buck Controller offers exceptional levels of integration and performance for superior efficiency in high power density, point-of-load (PoL) DC-DC regulator solutions. The resistor-programmable switching frequency from 200kHz to 1.2MHz and integrated, high-current MOSFET gate drivers with adaptive deadtime offer flexibility to optimize solution size and maximize conversion efficiency. High precision and low output voltage are easily obtained with a 0.6V, 1% accurate voltage reference together with a 30ns high-side MOSFET minimum controllable on-time. Using lossless inductor DC resistance (DCR) current sensing and an inexpensive 2N3904 BJT to sense temperature remotely at the inductor, the LM27403 supports accurate and thermally-compensated overcurrent protection (OCP).

The LM27403 has a conventional voltage-mode control loop with high gain-bandwidth error amplifier and PWM input voltage feedforward to simplify compensation design and enable excellent transient response throughout the full line voltage and load current ranges. Forced PWM (FPWM) operation eliminates frequency variation to minimize EMI in sensitive applications. An open-drain Power Good circuit provides power-rail sequencing and fault reporting.

Other features include programmable system-level thermal shutdown with automatic recovery, output voltage remote sense, configurable soft-start, monotonic startup into pre-biased loads, an integrated bias supply low-dropout (LDO) regulator, external power supply tracking, precision enable with customizable hysteresis for programmable line undervoltage lockout (UVLO), and synchronization capability for beat frequency sensitive and multi-regulator applications.

Features

  • Up to 97% efficiency and 93% duty cycle
  • Wide input voltage range of 3V to 20V
  • Switching frequency from 200kHz to 1.2MHz
  • Inductor-DCR-Based overcurrent protection with thermal compensation
  • 0.6V reference with 1% feedback accuracy
  • 30ns min on-time for low VOUT
  • Integrated high-current MOSFET drivers
    • Adaptive dead-time control
  • Ultrafast line and load transient response
    • High GBW error amplifier
    • PWM line feedforward
  • Integrated VDD bias supply LDO subregulator
  • Programmable system-level OTP
  • Precision enable with hysteresis
  • Frequency synchronization
  • Monotonic pre-biased startup with soft-start
  • Open-drain Power Good indicator
  • 4mm x 4mm, WQFN-24 PowerPAD™ package

Applications

  • DC-DC converters
  • High power density POL modules
  • Telecommunications infrastructure
  • Embedded computing, servers, storage

Videos

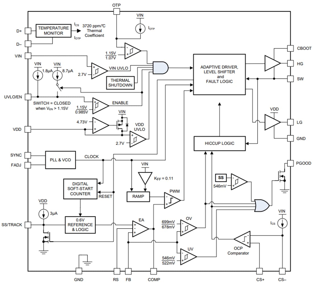
Functional Block Diagram

Block Diagram - Texas Instruments LM27403 Synchronous Buck Controller
Đã phát hành: 2013-12-04 | Đã cập nhật: 2022-03-11