Texas Instruments LM5060 High-Side Protection Controllers
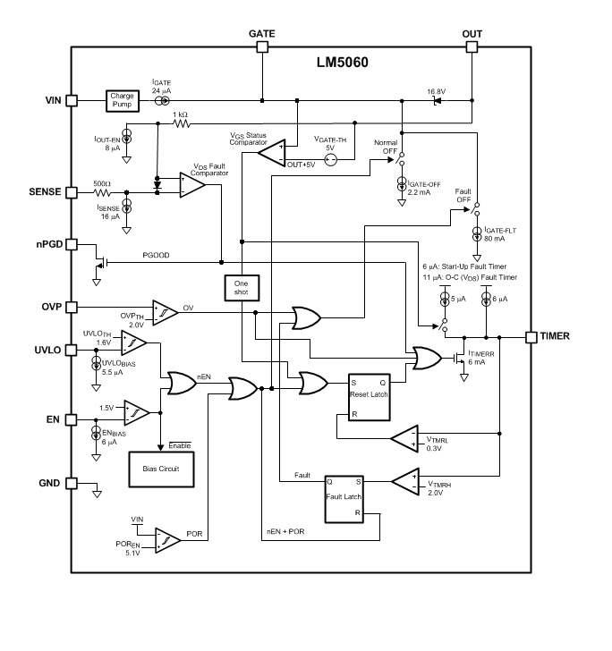
Texas Instruments LM5060 High-Side Protection Controllers with Low Quiescent Current offers intelligent control of a high-side N-channel MOSFET during normal on/off transitions and fault conditions. The constant rise time of the output voltage results from the inrush current control. Both an Input UVLO (with hysteresis) and a programmable input OVP are provided, with an enable input offering a remote on or off control. The initial start-up VGS fault detection delay time, the transition VDS fault detection delay time, and the continuous over-current VDS fault detection delay time is programmed from a single capacitor. The MOSFET is latched off until either the enable input, or the UVLO input is toggled low and then high when a detected fault condition persists longer than the allowed fault delay time.Features
- Available in automotive grade/AEC Q-100
- Wide operating input voltage range of 5.5V to 65V
- Less than 15µA quiescent current in disabled mode
- Controlled output rise time for safe connection of capacitive loads
- Immediate restart after overvoltage shutdown
- Charge pump gate driver for external N-channel MOSFET
- Adjustable Undervoltage Lockout (UVLO) with Hysteresis
- UVLO Serves as a second enable input for systems requiring safety redundancy
- Programmable fault detection delay time
- MOSFET Latched off after load fault is detected
- Active Low Open Drain POWER GOOD (nPGD) output
- Adjustable Input Overvoltage Protection (OVP)
- 10-Lead VSSOP
Applications
- Automotive body electronics
- Industrial power distribution and control
Block Diagram
Đã phát hành: 2018-08-08
| Đã cập nhật: 2025-03-06
