Texas Instruments LM5160/LM5160-Q1 Buck/Fly-Buck™ Converters
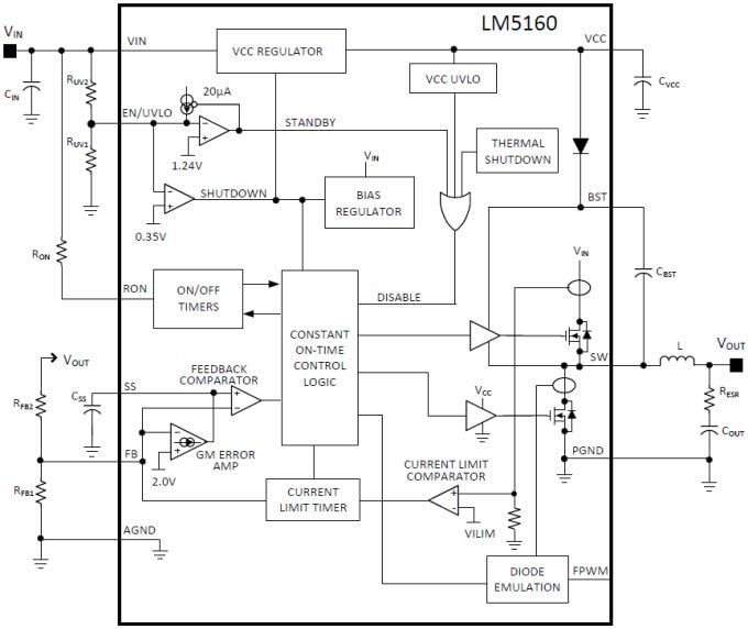
Texas Instruments LM5160/LM5160A/LM5160-Q1 Synchronous Buck/Fly-Buck™ Converters are a 65V, 1.5A synchronous step-down converters with integrated high-side and low-side MOSFETs. The constant-on-time control scheme requires no loop compensation and supports high step-down ratios with a fast transient response. An internal feedback amplifier maintains ±1% output voltage regulation over the entire operating temperature range.The on-time varies inversely with input voltage resulting in nearly constant switching frequency. Peak and valley current limit circuits protect against overload conditions. The under-voltage lockout (EN/UVLO) circuit provides independently adjustable input under-voltage threshold and hysteresis. The LM5160A shares the same features and pin configuration as the LM5160. An external bias supply can be connected to the VCC pin of the LM5160A in either Buck or Fly-Buck applications. This additional capability can improve efficiency at high input voltages. The Texas Instruments LM5160-Q1 devices are AEC-Q100 qualified for automotive applications.
Features
- Wide 4.5V to 65V Input Voltage Range
- Integrated High and Low Side Switches
- No Schottky Diode Required
- 1.5A Maximum Load Current
- Constant On-Time Control
- No External Loop Compensation
- Fast Transient Response
- Selectable Forced CCM or DCM Operation
- CCM Option Supports Multi-Output Fly-Buck
- Nearly Constant Switching Frequency
- Frequency Adjustable up to 1MHz
- Programmable Soft-Start Time
- Pre-Biased Startup
- Peak Current Limiting Protection
- Adjustable Input UVLO and Hysteresis
- ±1% Feedback Voltage Reference
- Thermal Shutdown Protection
Applications
- Industrial Programmable Logic Controller
- IGBT Gate Drive Bias Supply
- Telecom Primary/Secondary Side Bias
- E-meter Power Line Communication
- Low Power Isolated DC-DC (Fly-Buck)
- Automotive Electronics
Datasheets
Block Diagram
Related Development Tools
Đã phát hành: 2014-11-25
| Đã cập nhật: 2022-03-11
