Texas Instruments LM5163/LM5163-Q1 Synchronous Buck DC/DC Converters

Texas Instruments LM5163/LM5163-Q1 Synchronous Buck DC/DC Converters are easy-to-use, ultra-low IQ constant on-time (COT) synchronous step-down buck regulators. The LM5163/LM5163-Q1 DC/DC Converters have integrated high-side and low-side power MOSFETs into a highly efficient buck converter that operates from a wide input voltage of 6V to 100V.

The LM5163-Q1 combines features for comprehensive system requirements, including an open-drain Power Good circuit for power-rail sequencing and fault reporting, internally fixed soft start, and monotonic startup into pre-biased loads. The device also provides precision for the programmable line under-voltage lockout (UVLO), a smart cycle-by-cycle current limit for optimal inductor sizing, and thermal shutdown with automatic recovery. These features enable a flexible and easy-to-use platform for various applications.

The Texas Instruments LM5163-Q1 is available in an 8-pin SO Power PAD package with a 1.27mm pin pitch for adequate spacing in high-voltage applications. The LM5163-Q1 devices are AEC-Q100 qualified for automotive applications.

Features

  • Designed for reliable and rugged applications
    • Wide input voltage range of 6V to 100V
    • –40°C to +150°C junction temperature range 
    • Fixed 3ms internal soft-start timer
    • Peak and valley current-limit protection
    • Input UVLO and thermal shutdown protection
  • Suited for scalable automotive power supplies
    • Low minimum on- and off-times of 50ns
    • Adjustable switching frequency up to 1MHz
    • Diode emulation for high light-load efficiency
    • 10.5µA no-load input quiescent current
    • 3µA shutdown quiescent current
    • Optimized for CISPR 25 EMI standard
  • AEC-Q100-qualified for automotive applications
    • Device temperature grade 1 (–40°C to +125°C, ambient temperature range)
  • Integration reduces solution size and cost
    • COT mode control architecture
    • Integrated 0.725Ω NFET buck switch supports wide duty cycle range
    • Integrated 0.34Ω NFET synchronous rectifier eliminates external Schottky diode
    • 1.2V internal voltage reference
    • No loop compensation components
    • Internal VCC bias regulator and boot diode

Applications

  • Automotive 48V mild-hybrid ECU bias supplies
  • Automotive DC/DC converters
  • Automotive HVAC compressors and PTC heaters

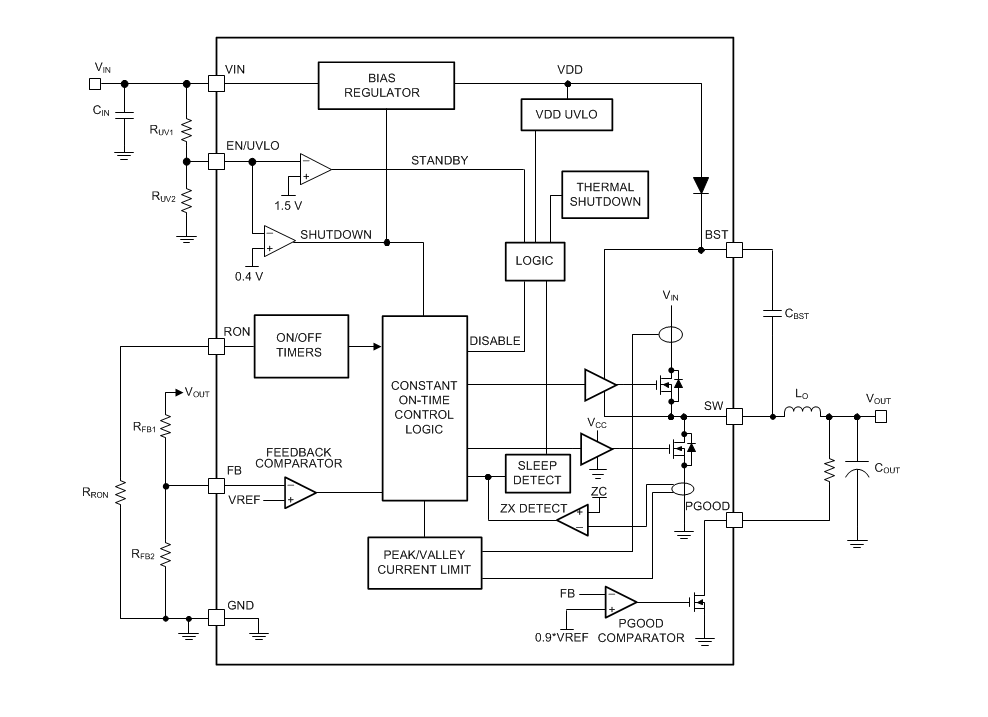
Functional Diagram

Block Diagram - Texas Instruments LM5163/LM5163-Q1 Synchronous Buck DC/DC Converters

Typical Application

Application Circuit Diagram - Texas Instruments LM5163/LM5163-Q1 Synchronous Buck DC/DC Converters
Đã phát hành: 2019-07-24 | Đã cập nhật: 2023-10-06