Texas Instruments LM708x0/LM708x0-Q1 DC-DC Step-Down Converters
Texas Instruments LM708x0/LM708x0-Q1 DC-DC Step-Down Converters are a family of low-quiescent current synchronous buck converters designed to operate within the 4.5V to 80V input voltage range. These converters are configured to deliver up to 8A output current at 3.3V, 5V, and 12V fixed output voltages or adjustable output between 0.8V and 55V. A pair of LM708x0-Q1 converters can be set up in an interleaved mode (paralleled outputs) with accurate current sharing for applications that require up to 16A output current. These converters use peak current mode control architecture for easy loop compensation and fast transient response. The LM708x0-Q1 converters are AEC-Q100 qualified for automotive applications.The LM708x0-Q1 converters feature a Dual Random Spread Spectrum (DRSS) function combining low-frequency triangular and high-frequency cycle-by-cycle random modules for enhanced EMI performance across wide frequency bands. These converters are available in a 6mm x 6mm QFN-29 package. The converters are used in automotive electronic systems, infotainment, cluster, and advanced driver assistance systems (ADAS).
Features
- AEC-Q100 qualified for automotive applications:
- Device temperature grade 1: -40°C to 125°C ambient operating temperature range
- Versatile buck controller and robust power MOSFETs:
- 2.3μA shutdown mode current
- 4.5V to 80V wide input voltage range
- Dual-phase operation enabling output currents up to 16A
- 1% accurate, 3.3V, 5V, and 12V fixed or adjustable outputs 0.8V to 55V
- Available in a 6mm x 6mm thermally optimized, RoHS compliant, and QFN-29 package with Pb-free plating
- Optimized low EMI requirements:
- Pin-selectable ±8% dual-random spread spectrum reduces peak emissions
- Pin-configurable AUTO or FPWM operation
- 200kHz to 2.2MHz switching frequency range
- Facilitates CISPR 25 class 5 compliance
- Inherent protection functions for robust design:
- Enable, power good and thermal shutdown
- Internal hiccup-mode overcurrent protection
- Internal or external loop compensation
Applications
- Automotive electronic systems
- Infotainment and cluster
- ADAS
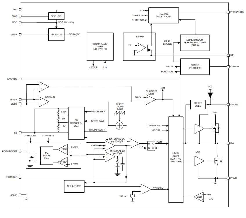
Functional Block Diagram
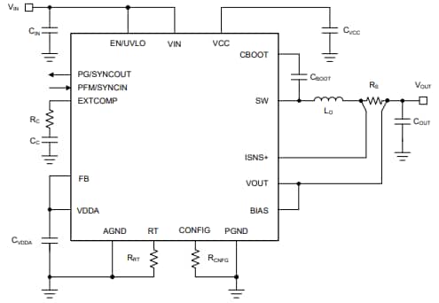
Typical Application Circuit Diagram
Additional Resources
Đã phát hành: 2024-07-22
| Đã cập nhật: 2025-05-15
