Texas Instruments LMG3612 Single-Channel GaN FET
Texas Instruments LMG3612 Single-Channel GaN FET offers a 650V drain-source voltage and 120mΩ drain-source resistance with an integrated driver designed for switch-mode power-supply applications. This IC combines the GaN FET, gate driver, and protection features in an 8mm x 5.3mm QFN package. The LMG3612 GaN FET features a low output-capacitive charge that reduces the time and energy required for power converter switching. This transistor's internal gate driver regulates the drive voltage for optimum GaN FET on-resistance. The internal gate driver reduces total gate inductance and GaN FET common-source inductance for improved switching performance, including Common-Mode Transient Immunity (CMTI). The LMG3612 GaN FET supports converter light-load efficiency requirements and burst-mode operation with 55µA low quiescent currents and fast start-up times.The GaN FET protection feature includes Under-Voltage Lockout (UVLO) and over-temperature protection reported with the open-drain FLT pin. Typical applications include AC/DC adapters and chargers, television power supplies, mobile wall power outlets, auxiliary power supplies, SMPS power supplies for TV, and LED power supplies.
Features
- 650V drain-source voltage
- 120mΩ drain-source resistance
- Integrated gate driver with low propagation delays and adjustable turn-on slew-rate control
- Overtemperature protection with FLT pin reporting
- 55μA AUX quiescent current
- 26V maximum supply and input logic pin voltage
- -40°C to 150°C operating junction temperature range
- 8mm × 5.3mm QFN package with thermal pad
Applications
- AC/DC adapters and chargers
- AC/DC USB wall outlet power supplies
- AC/DC auxiliary power supplies
- Television power supplies
- Mobile wall charger design
- USB wall power outlet
- Auxiliary-power supplies
- SMPS power supply for TV
- LED power supply
Functional Block Diagram
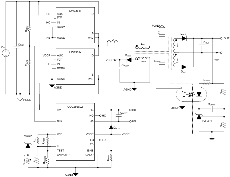
280W LLC Converter Application Diagram
Đã phát hành: 2024-01-09
| Đã cập nhật: 2024-08-19
