Texas Instruments LMG3616 650V GaN Power FET
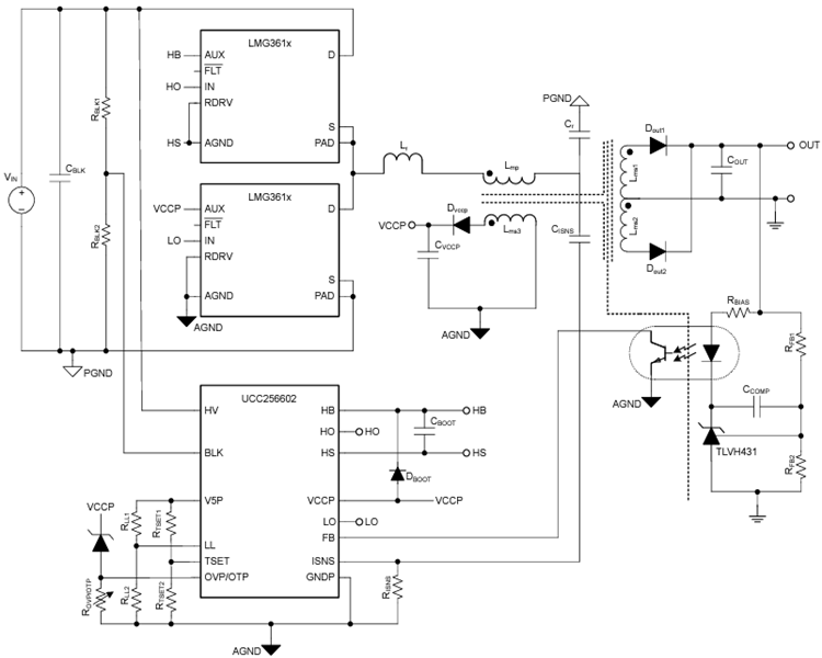
Texas Instruments LMG3616 650V GaN Power FET offers 270mΩ resistance with integrated driver and protection for switch-mode power-supply applications. This GaN FET incorporates a simplified design and reduces component count by integrating the GaN FET and gate driver in an 8mm by 5.3mm QFN package. The LMG3616 GaN FET features programmable turn-on slew rates that provide EMI and ringing control. The transistor's internal gate driver regulates the drive voltage for optimum GaN FET on-resistance. The internal driver reduces total gate inductance and GaN FET common-source inductance for improved switching performance, including Common-Mode Transient Immunity (CMTI). Typical applications include power supplies of AC/DC USB wall outlets, AC/DC auxiliary, television, SMPS for TV, mobile wall charger design, and USB wall power outlets.Features
- 650V drain-source voltage
- 270mΩ drain-source resistance
- Integrated gate driver with low propagation delays
- Adjustable turn-on slew-rate control
- Overtemperature protection with FLT pin reporting
- 55μA AUX quiescent current
- 26V maximum supply and input logic pin voltage
- -40°C to 150°C operating junction temperature range
- 8mm × 5.3mm QFN package with thermal pad
Applications
- AC/DC adapters and chargers
- AC/DC USB wall outlet power supplies
- AC/DC auxiliary power supplies
- Television power supplies
- Mobile wall charger design
- USB wall power outlet
- Auxiliary-power supplies
- SMPS power supply for TV
- LED power supply
Functional Block Diagram
140W LLC Converter Application Diagram
Đã phát hành: 2024-01-09
| Đã cập nhật: 2024-08-19
