Texas Instruments LMH34400DRLEVM Evaluation Module
Texas Instruments LMH34400DRLEVM Evaluation Module is a platform for evaluating the performance of the LMH34400DRL single-ended transimpedance amplifier. The LMH34400DRLEVM offers 50Ω coaxial input and output connections with standard test equipment for easy measurement. Additionally, the EVM provides the option to apply 1VDC bias to the output from an onboard regulator.The TI LMH34400DRLEVM Evaluation Module has an input configured by default to receive a voltage signal converted to a current through a 2kΩ resistor. The EVM features easy-to-use jumpers to control the output bias voltage, input bias current cancellation, and device shutdown functions.
Features
- Single-ended coaxial voltage input and output with 50Ω matched SMA connections
- Includes option to apply DC bias to the output
- Jumpers are included for easy control of output bias voltage, input bias current cancellation, and power-down
- Designed for a single 3.3V supply operation
Specifications
- 3V to 3.45V Single-supply voltage range (VEE = ground)
- 29mA Quiescent current
- 2.5Vpp Output voltage swing (VCC = 3.3V, 100Ω load)
- 26.6mA Linear output current (VCC = 3.3V, 25Ω load)
PCB Layout
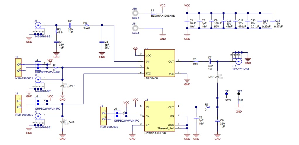
Schematic
Đã phát hành: 2022-03-29
| Đã cập nhật: 2022-04-14
