Texas Instruments LMR36510 SIMPLE SWITCHER® Step-Down Converters

Texas Instruments LMR36510 SIMPLE SWITCHER® Step-Down Converters have integrated high-side and low-side power MOSFETs, with output current up to 1A delivered over a wide input voltage range of 4.2V to 65V. The transient tolerance up to 70V reduces the solution size and cost, protecting against overvoltages, and meets the surge immunity requirements of IEC 61000-4-5.

The LMR36510 uses peak-current mode control for optimal efficiency and output voltage accuracy. Precision enable provides flexibility by allowing a direct connection to the wide input voltage or precise control over device start-up and shutdown. With built-in filtering and delay, the power-good flag permits a true indication of system status, eliminating the requirement for an external supervisor.

Integration and internal compensation eliminate the need for many external components and provide a pinout designed for a simple PCB layout. The device's feature set is designed to simplify implementation for a wide range of end equipment.

The LMR36510 is pin-to-pin compatible with the LMR36520 (65V, 2A) and LMR33610, LMR33620, LMR33630, and LMR33640 (36V, 1A/2A/3A/4A), completing the current family of SIMPLE SWITCHER converters. This feature increases the ease of use and scalability of wide VIN converters across various commonly used voltage and current ratings without redesigning the board layout. As a result, the overall cost, design effort, and time to market are optimized.

The Texas Instruments LMR36510 is available in an 8-pin HSOIC package.

Features

  • Designed for reliable and rugged applications
    • Input transient protection up to 70V
    • Protection features: thermal shutdown, input undervoltage lockout, cycle-by-cycle current limit, hiccup short-circuit protection
  • Well-suited for scalable industrial power supplies
    • Pin compatible with
      • LMR36520 (65V, 2A)
      • LMR33610/LMR33620/LMR33630/LMR33640 (36V, 1A, 2A, 3A, or 4A)
    • Internal compensation helps reduce solution size, cost, and design complexity
    • 400kHz frequency
  • Wide conversion range
    • Input voltage range: 4.2V to 65V
    • Output voltage range: 1V to 95% of VIN
  • Low-power dissipation across the load spectrum
    • 90% efficiency: 24VIN, 5VOUT, 1 A at 400kHz
    • Increased light-load efficiency in PFM mode
    • Low operating quiescent current of 26µA
  • Power-good output with filter and delayed release

Applications

  • IP network cameras
  • Analog security cameras
  • HVAC valve and actuator control
  • AC drive and servo drive control modules
  • Analog input modules and mixed IO modules
  • General-purpose wide VIN power supply

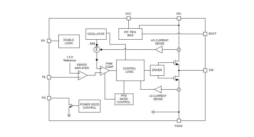
Block Diagram

Block Diagram - Texas Instruments LMR36510 SIMPLE SWITCHER® Step-Down Converters
Đã phát hành: 2020-04-13 | Đã cập nhật: 2024-06-05