Texas Instruments LM284x/LM284x-Q1 Step-Down DC/DC Regulators
Texas Instruments LM284x/LM284x-Q1 Step-Down DC/DC Regulators feature a wide input range from 4.5V-42V and are suitable for a wide range of applications, such as power conditioning from unregulated sources. These DC/DC buck regulators feature a low RDSON (0.9Ω typical) internal switch for maximum efficiency (85% typical).The operating frequency of the Texas Instruments LM284x/LM284x-Q1 is fixed at 550kHz (X version) and 1.25MHz (Y version), allowing the use of small external components while still being able to have low output voltage ripple. The LM2840/LM2840-Q1 is optimized for up to 100mA, the LM2841/LM2841-Q1 for 300mA, and the LM2842/LM2842-Q1 for up to 600mA load currents. They all have a 0.765V nominal feedback voltage. The LM284x-Q1 devices are AEC-Q100 qualified for automotive applications.
Features
- Input voltage 4.5V to 42V
- Output current options of 100mA, 300mA, and 600mA
- Feedback pin voltage of 0.765V
- 550kHz (X) or 1.25-MHz (Y) switching frequency
- 16µA typical low shutdown IQ
- Short-circuit protected
- Internally compensated
- Soft-start circuitry
- Small overall solution size (SOT-6L package)
Applications
- Battery-powered equipment
- Industrial distributed power applications
- Portable media players
- Portable hand-held instruments
Datasheets
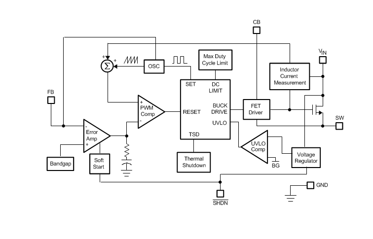
Functional Block Diagram
Đã phát hành: 2012-04-06
| Đã cập nhật: 2024-11-05
