Texas Instruments LMX2531 High Performance Frequency Synthesizer
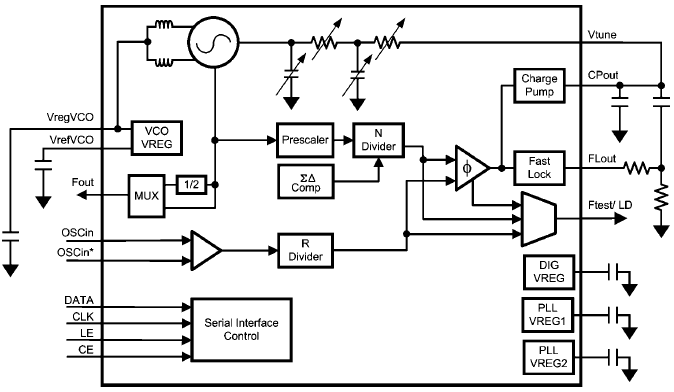
Texas Instruments LMX2531 High Performance Frequency Synthesizer includes a fully integrated delta-sigma PLL and VCO with fully integrated tank circuit. The third and fourth poles are also integrated and also adjustable. TI LMX2531 frequency synthesizer also includes integrated ultra-low noise and high precision LDOs for the PLL and VCO, which give higher supply noise immunity and also more consistent performance. TI LMX2531 can be combined with a high-quality reference oscillator to generate very stable, low noise local oscillator signals for up and down conversion in wireless communication devices. LMX2531 is available in several different versions to accommodate different frequency bands. This TI frequency synthesizer is ideal for use in a variety of applications, including 3G cellular base stations and 2G cellular base stations as well as wireless LAN and broadband wireless access.Features
- Multiple Frequency Options Available
- Frequencies from: 553MHz-3,132MHz
- PLL Features
- Fractional-N Delta Sigma Modulator Order programmable up to 4th order
- FastLock/Cycle Slip Reduction with Timeout Counter
- Partially integrated, adjustable Loop Filter
- Very low phase noise and spurs
- VCO Features
- Integrated tank inductor
- Low phase noise
- Other Features
- 2.8V to 3.2V Operation
- Low Power-Down Current
- 1.8V MICROWIRE Support
Applications
- 3G Cellular Base Stations (WCDMA, TDSCDMA, CDMA2000)
- 2G Cellular Base Stations (GSM/GPRS, EDGE, CDMA1xRTT)
- Wireless LAN
- Broadband Wireless Access
- Satellite Communications
- Wireless Radio
- Automotive
- CATV Equipment
- Instrumentation and Test Equipment
- RFID Readers
- Data Converter Clocking
Block Diagram
Đã phát hành: 2012-04-30
| Đã cập nhật: 2022-03-11
