Texas Instruments OPA2834 High-Speed Operational Amplifiers
Texas Instruments OPA2834 High-Speed Operational Amplifiers feature dual channels, ultra-low power, rail-to-rail output, negative-rail input, and voltage feedback (VFB). The OPA2834 Op Amps are designed to operate over a power-supply range of 2.7V to 5.4V with a single supply or ±1.35V to ±2.7V with a dual supply. The amplifiers consume only 170µA per channel and, with a unity-gain bandwidth of 50MHz, set an industry-leading performance-to-power ratio for rail-to-rail amplifiers.The OPA2834 offers an excellent bandwidth to IQ ratio for battery-powered and portable applications where low power consumption is of key importance. The Texas Instruments OPA2834 High-Speed Operational Amplifiers provide very low distortion, making them suitable for data acquisition systems and microphone pre-amplifiers.
Features
- Ultra-low power
- 2.7V to 5.4V supply voltage
- 170µA/ch (typical) quiescent current (IQ)
- 50MHz (G = 1V/V) bandwidth
- 26V/µs slew rate
- 88ns (2VSTEP) settling time (0.1%)
- HD2, HD3: –131dBc, –146dBc at 10kHz (2 VPP)
- 12nV/√Hz (f = 10kHz) input voltage noise
- 350µV (±1.9mV max) input offset voltage
- Negative rail input, rail-to-rail output (RRO)
- Input voltage range: –0.2V to 3.9V (5V supply)
- –40°C to +125°C operating temperature range
Applications
- Current sensing in power supplies
- Low-power signal conditioning
- Battery-powered applications
- Portable voice recorders
- Low-power SAR and ΔΣ ADC driver
- Portable devices
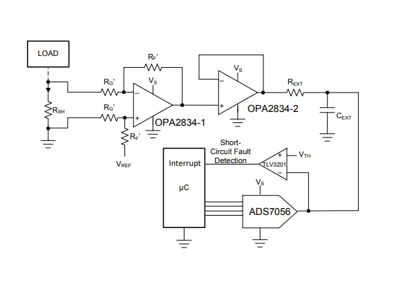
Block Diagram
Đã phát hành: 2019-10-17
| Đã cập nhật: 2024-01-02
