Texas Instruments REF54EVM Evaluation Module
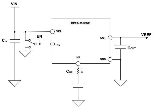
Texas Instruments REF54EVM Evaluation Module demonstrates the performance of a REF54 high-precision reference device. The REF54 family offers a 0.5ppm/°C low-temperature drift coefficient and ±0.02% high accuracy at 260μA current. This precision voltage reference evaluation module includes a capacitor at the NR pin that is configurable with 0Ω resistor to optimize the noise performance. The REF54EVM module is used in semiconductor test equipment, x-ray systems, PLC analog I/O modules, field transmitters, ultrasound scanners, power monitoring, and battery management systems.Features
- Enable and disable the output
- Capacitor at the NR pin is configurable with a 0Ω resistor to optimize the noise performance
- Multiple footprints for passive input, output, and NR pin capacitors
Applications
- Semiconductor test equipment
- Power monitoring
- Ultrasound scanner
- X-ray systems
- Industrial instrumentation
- PLC analog I/O modules
- Precision data acquisition systems
- Precision weight scales
- Field transmitters
- Battery management system
REF54EVM Setup
Additional Resource
Đã phát hành: 2024-01-19
| Đã cập nhật: 2024-01-29
