Texas Instruments TCA4307 Hot-Swappable I2C Bus Buffer
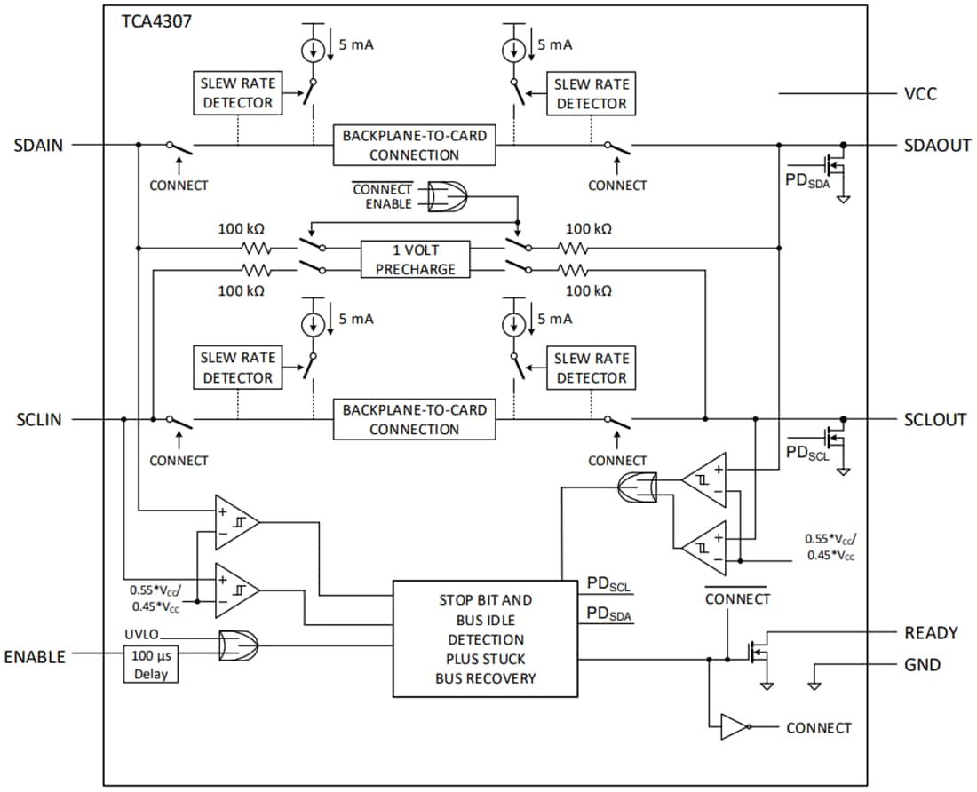
Texas Instruments TCA4307 Hot-Swappable I2C Bus Buffer supports I/O card insertion into a live backplane without corrupting the data and clock lines. Control circuitry prevents the backplane-side I2C lines (in) from being connected to the card-side I2C lines (out) until a stop command or bus idle condition occurs on the backplane without bus contention on the card. This device provides bidirectional buffering when the connection is made, keeping the backplane and card capacitances isolated. During insertion, the SDA and SCL lines are precharged to 1V to minimize the current required to charge the parasitic capacitance of the device.The Texas Instruments TCA4307 has stuck bus recovery, automatically disconnecting the bus if it detects either SDAOUT or SCLOUT are low for about 40ms. Once the bus is disconnected, the device automatically generates up to 16 pulses on SCLOUT to attempt to reset the device, holding the bus low. When the I2C bus is idle, the TCA4307 can be shut down by setting the EN pin low, reducing power consumption. When EN is pulled high, the TCA4307 resumes normal operation. It also includes an open-drain READY output pin, indicating that the backplane and card sides are connected. When READY is high, the SDAIN and SCLIN are connected to SDAOUT and SCLOUT. When the two sides are disconnected, READY is low.
Features
- Supports bidirectional data transfer of I2C bus signals
- Operating power-supply voltage range of 2.3V to 5.5V
- TA ambient air temperature range of -40°C to 125°C
- 1V Precharge on all SDA and SCL lines prevents corruption during live insertion
- Stuck bus recovery featuring automatic bus recovery
- Accommodates standard mode and fast mode I2C devices
- Supports clock stretching, arbitration, and synchronization
- Powered-off high-impedance I2C pins
Applications
- Servers
- Enterprise switching
- Telecom switching equipment
- Base stations
- Industrial automation equipment
Functional Block Diagram
Đã phát hành: 2020-09-17
| Đã cập nhật: 2024-08-21
