These transceivers have certified electromagnetic compatibility (EMC) operation for use with classical CAN FD and CAN networks up to 5 megabits per second (Mbps). Up to 8Mbps operation in simpler networks is possible with these devices. The TCAN3413 includes internal logic-level translation through the VIO pin. The devices allow the direct interface of the transceiver I/O to 1.8V, 2.5V, or 3.3V logic levels. The transceivers support a low-power standby mode and a wake-over CAN compliant with the ISO 11898-2:2016 defined wake-up pattern (WUP).
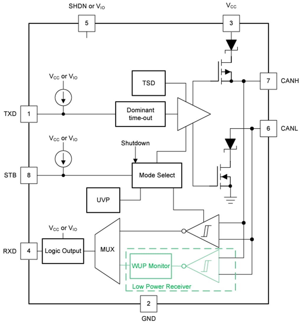
The transceivers include thermal shutdown (TSD), TXD-dominant time-out (DTO), supply undervoltage detection, and ±58V bus fault protection. The devices have defined fail-safe behavior in floating pin or supply undervoltage scenarios. The Texas Instruments TCAN341x are available in industry-standard SOIC-8, the VSON-8, and space-saving small footprint SOT-23 packages.
Features
- 3.3V single supply operation eliminates the 5V regulator, saving BOM cost and reducing PCB space
- Excellent EMC operation in homogeneous and heterogeneous networks
- Compatible with the requirements of ISO 11898-2:2016 physical layer standard
- Support of classical CAN and optimized CAN FD performance at 2Mbps, 5Mbps, and 8Mbps, short and symmetrical propagation delays for enhanced timing margin
- TCAN3413 has I/O voltage range supports of 1.7V to 3.6V
- Receiver common mode input voltage: ±30V
- Protection features
- Bus fault protection of ±58V
- IEC ESD protection on bus pins of ±10kV
- Undervoltage protection
- TXD-dominant time-out (DTO)
- Thermal-shutdown protection (TSD)
- Operating modes
- Normal mode
- Low power standby mode supporting remote wake-up request
- Ultra-low power shutdown mode for TCAN3414 only
- Optimized behavior when unpowered
- Bus and logic pins are high impedance (no load to operating bus or application)
- Hot-plug capable: power up or down glitch-free operation on bus and RXD output
- 8-Pin SOIC, small footprint SOT-23, and leadless VSON-8 package with improved automated optical inspection (AOI) capability
Applications
- Factory automation
- Grid infrastructure
- Industrial transport
- Motor drives
Functional Block Diagram

