Texas Instruments TIC10024-Q1 Multiple Switch Detection Interface
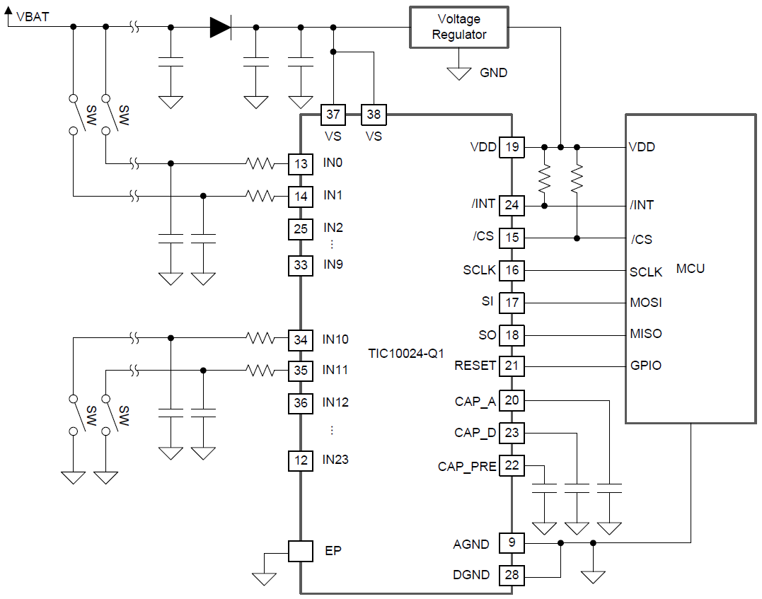
Texas Instruments TIC10024-Q1 Multiple Switch Detection Interface (MSDI) is designed to detect external switch status in a 12V automotive system. The TIC10024-Q1 features a comparator with adjustable thresholds to monitor digital switches independently of the MCU. The device monitors 24 direct switch inputs, with ten inputs configurable to monitor switches connected to either ground or battery. Six unique wetting current settings can be programmed for each input to support different application scenarios. TIC10024-Q1 supports wake-up operation on all switch inputs to eliminate the need to continuously keep the MCU active, thus reducing the system's power consumption. The device offers integrated fault detection and ESD protection for improved system robustness. Texas Instruments TIC10024-Q1 supports two modes of operation: continuous and polling mode. In continuous mode, wetting current is supplied continuously. In polling mode, the wetting current is turned on periodically to sample the input status based on a programmable timer; thus, the system power consumption is significantly reduced.Features
- Qualified for automotive applications
- AEC-Q100 qualified with the following results
- Device temperature Grade 1 (–40°C to 125°C ambient operating temperature)
- Device HBM ESD Classification Level H2
- Device CDM ESD Classification Level C4B
- Designed to support 12V automotive systems with over-voltage and under-voltage warning
- Monitors up to 24 direct switch inputs with ten inputs configurable to monitor switches connected to either ground or battery
- Switch input withstands up to 40V (load dump condition) and down to –24V (reverse polarity condition)
- Six configurable wetting current settings
- (0mA, 1mA, 2mA, 5mA, 10mA, and 15mA)
- Integrated comparator with four programmable thresholds for digital switch monitoring
- Ultra-low operating current in polling mode
- 68µA typical (tPOLL = 64ms, tPOLL_ACT = 128µs, all 24 inputs active, comparator mode, all switches open)
- Interfaces directly to MCU using 3.3V / 5V Serial Peripheral Interface (SPI) protocol
- Interrupt generation to support wake-up operation on all inputs
- ±8kV contact discharge ESD protection on input pins per ISO-10605 with appropriate external components
- 38-pin TSSOP package
Applications
- Body control module and gateway
- Automotive lighting
- Heating and cooling
- Power seats
- Mirrors
Functional Block Diagram
Đã phát hành: 2018-05-08
| Đã cập nhật: 2025-03-05
