Texas Instruments TIC12400/TIC12400-Q1 MSDI
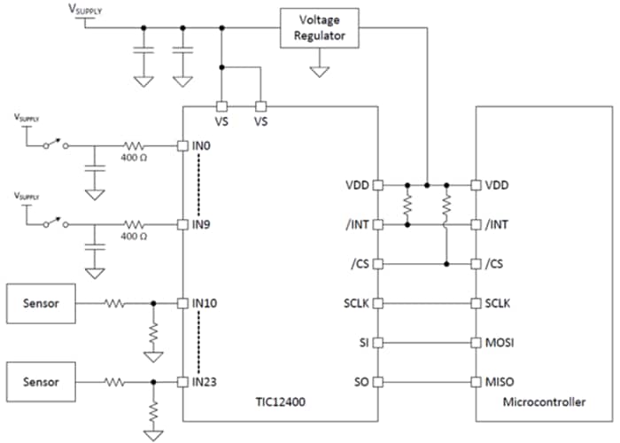
Texas Instruments TIC12400/TIC12400-Q1 Multiple Switch Detection Interface (MSDI) is designed to detect external switch statuses. The TIC12400 / TIC12400-Q1 supports 24 direct inputs, with 10 inputs configurable to monitor digital I/O switches. 6 wetting current settings can be programmed for each input to support different application scenarios. The TIC12400 / TIC12400-Q1 features an integrated 10-bit ADC to monitor multi-position analog switches and a comparator to monitor digital switches independently of the MCU. The device supports wake-up operation on all switch inputs to eliminate the need to keep the MCU active continuously, thus reducing the power consumption of the system. The TIC12400 / TIC12400-Q1 supports 2 modes of operations: continuous and polling mode. In continuous mode, wetting current is supplied continuously. In polling mode, the wetting current is turned on periodically to sample the input status based on a programmable timer, thus the system power consumption is significantly reduced. The TIC12400 / TIC12400-Q1 also offers various fault detection and diagnostic features for improved system robustness. The TIC12400-Q1 devices are AEC-Q100 qualified for automotive applications.Features
- Operates with supply voltage (VS) from 6.5V to 35V with over-voltage and under-voltage warning
- Monitors up 24 direct switch inputs with 10 inputs configurable to monitor switches connected to either ground or supply
- Switch input withstands 40V and reverse supply condition down to -24V
- 6 configurable wetting current settings:
- 0mA, 1mA, 2mA, 5mA, 10mA, and 15mA
- Integrated 10-bit ADC for multi-position analog switch monitoring
- Ultra-low operating current in polling mode:
- 68µA typical (tPOLL = 64ms, tPOLL_ACT = 128µs, All 24 inputs active, comparator mode, all switches open)
- Integrated comparator with 4 programmable thresholds for input monitoring
- Interfaces directly to MCU using 3.3V/5V Serial Peripheral Interface (SPI) protocol
- Interrupt generation to support wake-up operation on all inputs
- Integrated supply and temperature sensing
- ±8kV contact discharge ESD protection on input pins per IEC 61000-4-2 with appropriate external components
- 38-Pin TSSOP package
Applications
- Signal measurement
- PLC, DCS, and PAC
- Instrumentation
Simplified Schematic
Additional Resources
Đã phát hành: 2017-10-30
| Đã cập nhật: 2022-07-11
