Texas Instruments TIOS101/TIOS101x Digital Sensor Output Drivers
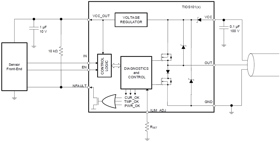
Texas Instruments TIOS101/TIOS101x Digital Sensor Output Drivers are configurable as high-side, low-side, or push-pull drivers. These devices can withstand up to 1.2kV (500Ω) of IEC 61000-4-5 surge and feature integrated reverse polarity protection. A simple pin-programmable interface allows easy interfacing to the controller circuits. The output current limit can be configured using an external resistor. Fault reporting and internal protection functions are provided for under voltage, over-circuit current, and temperature.Features
- 7V to 36V Supply voltage
- PNP, NPN, or Push-pull configurable output
- Low residual voltage of 1.75V at 250mA
- 50mA to 350mA Configurable current limit
- Tolerant to ±65V transients < 100µs
- Reverse polarity protection of up to 55V on VCC, OUT and GND
- Integrated EMC protection on VCC and OUT
- ±16kV IEC 61000-4-2 ESD Contact discharge
- ±4kV IEC 61000-4-4 Electrical fast transient
- ±1.2kV/500Ω IEC 61000-4-5 Surge
- Fast demagnetization of inductive loads up to 1.5H
- Large capacitive load driving capability
- < 2.2mA Quiescent supply current
- Integrated LDO options for up to 20mA current
- TIOS101: No LDO
- TIOS1013: 3.3V LDO
- TIOS1015: 5V LDO
- Over temperature warning and thermal protection
- Fault indicator
- -40°C to 125°C Extended ambient temperature
- 2.5mm x 3mm 10-pin VSON package
Applications
- Proximity switches
- Capacitive and inductive sensors
- Digital outputs
Additional Resources
Typical Application Diagram
Đã phát hành: 2017-09-13
| Đã cập nhật: 2023-10-27
