Texas Instruments TL103Wx Low-Offset Voltage Operational Amplifiers
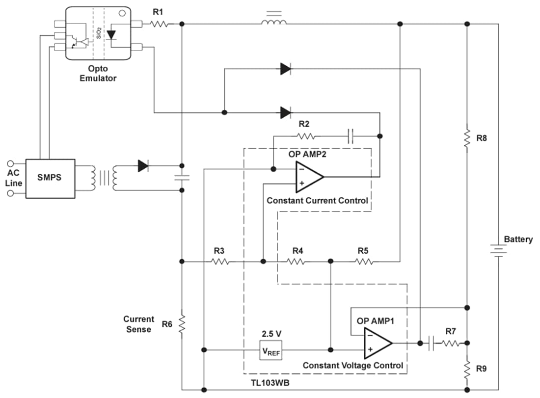
Texas Instruments TL103Wx Low-Offset Voltage Operational Amplifiers combine the building blocks of a fixed voltage reference and a dual operational amplifier. These are often used in linear and switch-mode power supply control circuitry. OP AMP1 has the non-inverting input internally tied to a fixed 2.5V reference. The OP AMP2 is independent, with both inputs uncommitted.The upgraded Texas Instruments TL103WB features a lower supply current (275µA/amp), a wider supply range (up to 36V), and tighter voltage regulation. This tighter regulation can be achieved through low offset voltages for both operational amplifiers (0.3mV typical). It also provides tight tolerances for the voltage reference (0.44% at 25°C and 1.04% over the operating temperature range). The TL103WB has a broader temperature range of -40°C to 125°C.
Features
- The improved TL103WB is a pin-compatible upgrade to the TL103W and TL103WA
- Improved specifications of B version amplifiers
- 3V to 36V supply range
- ±2mV (25°C) and ±2.5mV (full temperature) low maximum input offset voltage
- 1.2MHz gain bandwidth
- 550µA total supply current
- EMI rejection (integrated RF and EMI filter)
- -40°C to 125°C temperature range
- Improved specifications of B version reference
- Fixed 2.5V reference
- Tight tolerance maximum of 0.44% (25°C) and 1.04% (full temperature)
- Wide sink-current range: 0.2mA (typical) to 100mA
Applications
- Battery chargers
- Switch-mode power supplies
- Linear voltage regulation
- Data-acquisition systems
- Precision constant current sink
Typical Application Circuit
Đã phát hành: 2024-03-19
| Đã cập nhật: 2024-05-09
