Texas Instruments TLIN1029-Q1/TLIN1029A-Q1 LIN Transceiver
Texas Instruments TLIN1029-Q1/TLIN1029A-Q1 Local Interconnect Network (LIN) Transceiver is a physical layer transceiver with integrated wake-up and protection features. The device complies with LIN 2.0, LIN 2.1, LIN 2.2, LIN 2.2A, and ISO/DIS 17987–4.2 standards. LIN is a single-wire bidirectional bus typically used for low-speed in-vehicle networks using data rates up to 20kbps. The TLIN1029-Q1/TLIN1029A-Q1 is designed to support 12V applications with wider operating voltage and additional bus-fault protection.The LIN receiver supports data rates up to 100kbps for in-line programming. The Texas Instruments TLIN1029-Q1/TLIN1029A-Q1 converts the LIN protocol data stream on the TXD input into a LIN bus signal using a current-limited wave-shaping driver, which reduces electromagnetic emissions (EME). The receiver converts the data stream to logic-level signals sent to the microprocessor through the open-drain RXD pin. Ultra-low current consumption is possible using the sleep mode, which allows wake-up via LIN bus or pin. The integrated resistor, ESD, and fault protection allow designers to save board space in their applications.
Features
- AEC-Q100 qualified for automotive applications
- –40°C to 125°C ambient device temperature
- ±8kV device HBM Certification Level
- ±1.5kV device CDM Certification Level
- Compliant with LIN 2.0, LIN 2.1, LIN 2.2, LIN 2.2A, and ISO/DIS 17987–4.2
- Conforms to SAEJ2602 recommended practice for LIN
- Supports 12V applications
- LIN transmit data rate up to 20kbps
- Wide operating ranges
- 4V to 36V supply voltage
- ±45V LIN bus fault protection
- Sleep mode: Ultra-low current consumption allows wake-up events from
- LIN bus
- Local wake-up through EN
- Power up and down glitch-free operation
- Protection features
- Under voltage protection on VSUP
- TXD Dominant Time Out protection (DTO)
- Thermal shutdown protection
- An unpowered node or ground disconnection failsafe at the system level
- Available in SOIC (8) package and leadless VSON (8) package with improved Automated Optical Inspection (AOI) capability
Applications
- Body electronics and lighting
- Infotainment and cluster
- Hybrid electric vehicles and power train systems
- Passive safety
- Appliances
Datasheets
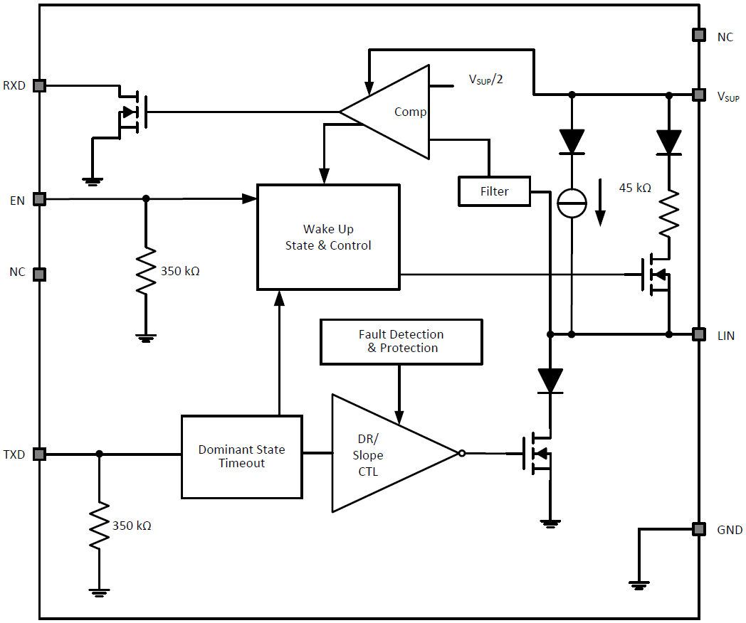
Functional Block Diagram
Đã phát hành: 2018-06-20
| Đã cập nhật: 2025-03-05
