Texas Instruments TLIN1039-Q1 Local Interconnect Network Transceiver
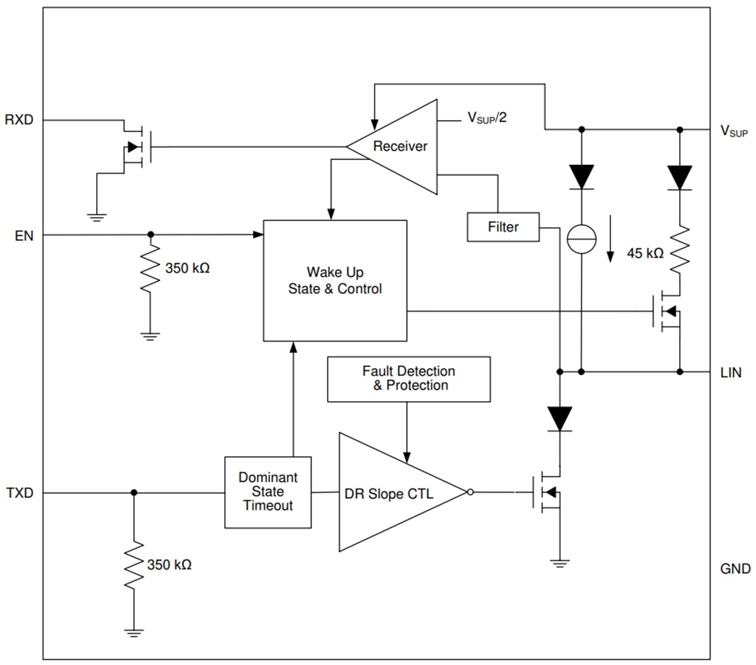
Texas Instruments TLIN1039-Q1 Local Interconnect Network (LIN) Transceiver is a physical layer transceiver with integrated wake-up and protection features. These features are compliant with LIN 2.0, LIN 2.1, LIN 2.2, LIN 2.2A, and ISO/DIS 17987–4 standards. LIN is a single-wire bidirectional bus typically used for in-vehicle networks. The TLIN1039-Q1 is designed to support 12V applications with wider operating voltage and additional bus-fault protection.The Texas Instruments TLIN1039-Q1 transmitter supports data rates up to 20kbps. The TLIN1039-Q1 receiver supports data rates up to 100kbps for faster in-line programming. The TLIN1039-Q1 converts the data stream on the TXD input into a LIN bus signal using a current-limited wave-shaping driver, which reduces electromagnetic emissions (EME). The receiver converts the data stream to logic-level signals sent to the microprocessor through the open-drain RXD pin. Ultra-low current consumption is possible using the sleep mode, which allows wake-up via LIN bus or EN pin.
Features
- AEC-Q100 (Grade 1) qualified for automotive applications
- Compliant to LIN 2.0, LIN 2.1, LIN 2.2, LIN 2.2A, and ISO/DIS 17987–4 electrical physical layer (EPL) specification
- Compliant to SAE J2602-1 LIN network for vehicle applications
- Functional safety-capable
- Documentation available to aid in functional safety system design
- Supports 12V applications
- Wide operational supply voltage range from 4.5V to 36V
- LIN transmit data rate up to 20kbps
- LIN receive data rate up to 100kbps
- Sleep mode: ultra-low current consumption allows wake-up events from
- LIN bus
- Local wake up through EN
- Integrated 45kΩ LIN pull-up resistor
- Power-up/down glitch-free operation on LIN bus and RXD output
- Protection features
- ±45V LIN bus fault-tolerant
- Under-voltage protection on VSUP
- TXD Dominant time out protection (DTO)
- Thermal shutdown protection
- Unpowered node or ground disconnection failsafe at a system level
- Junction temperatures from -40°C to 150°C
- Available in a small footprint SOT-23 package
Applications
- Body electronics and lighting
- Infotainment and cluster
- Hybrid electric vehicles and power train systems
- Passive safety
- Appliances
Functional Block Diagram
Đã phát hành: 2021-09-14
| Đã cập nhật: 2022-03-11
