Texas Instruments TLV742P Low-Dropout Linear Voltage Regulators
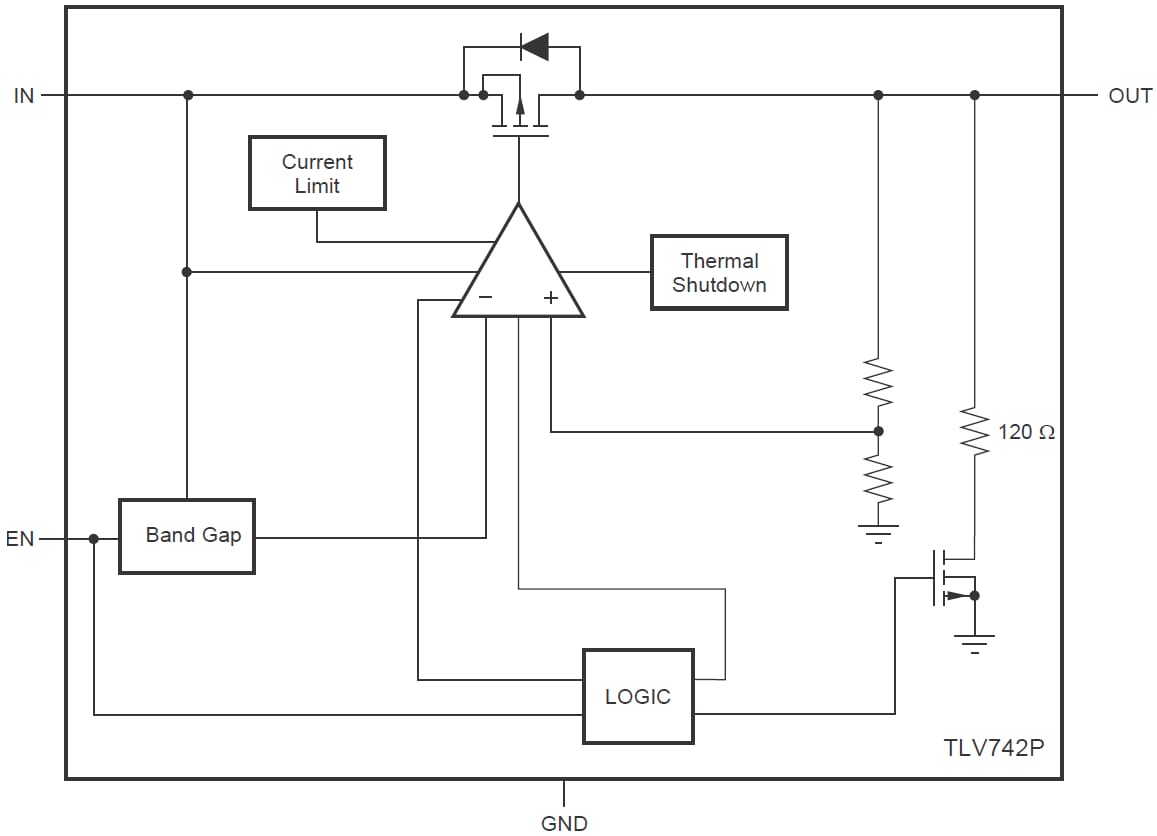
Texas Instruments TLV742P Low-Dropout Linear Voltage Regulators (LDOs) are optimized to provide excellent performance by supporting a wide output voltage range. These LDOs can directly regulate a single-cell Li-ion battery input-to-output voltage as low as 0.85V. If used to post-regulate a DC-DC converter output, the high PSRR of 55dB at 1MHz suppresses ripple to provide a stable, low-noise, well-regulated VOUT.The Texas Instruments TLV742P has an active output discharge feature that helps ensure the output is kept low while the system is disabled, in standby mode, or in sleep mode. Additionally, overcurrent protection is present to protect the device in the event of an output short, along with thermal shutdown to prevent overheating.
Features
- Input voltage range from 2V to 5.5V
- Fixed-output voltage combinations possible from 0.85V to 5V in 50mV steps
- 0.5% typical accuracy
- High PSRR
- 55dB at 1MHz
- 25μA IQ, when enabled
- IQ When Disabled: 1μA
- Active Output Discharge
- Thermal Shutdown and Overcurrent Protection
- Package
- 1mm×1mm DQN (X2SON)
Applications
- Point of Sale
- Camera and Machine Vision Modules
- Gaming and Toys
- Building Automation and Video Surveillance
- TVs and Set-Top Boxes
Functional Block Diagram
Đã phát hành: 2018-06-01
| Đã cập nhật: 2023-02-03
