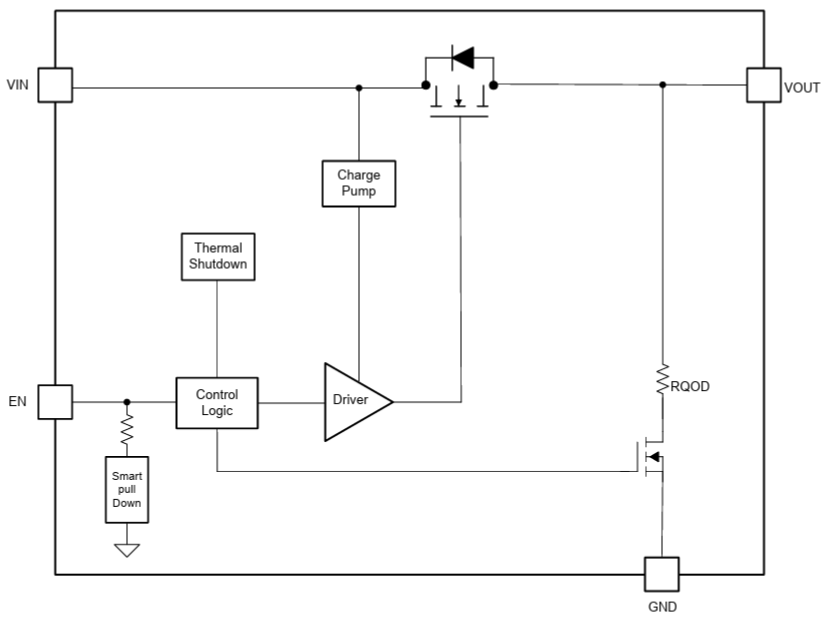
Texas Instruments TPS2291L02 Load Switch
Texas Instruments TPS2291L02 Load Switch is a compact, low IQ, low RON load switch with controlled turn-on time. This switch is controlled by an on and off input (EN), which is capable of interfacing directly with low-voltage control signals. The TPS2291L02 switch features an N-channel MOSFET that operates over an input voltage range of 1.05V to 5.5V and supports a maximum continuous current of 2A. This load switch operates at an input voltage of 1.05VIN to 5.5VIN, making the device a versatile design for various voltage rails. The TPS2291L02 switch is available in a small, space-saving 0.616mm x 0.616mm, 0.35mm pitch, 0.35mm height 4-pin Wafer-Chip-Scale (DSBGA) package (YCJ). This load switch operates over the free-air temperature range of -40°C to 105°C. The TPS2291L02 device is ideal for notebook PCs, tablets, wearable technology, digital cameras, gaming consoles, and solid-state drives.
Features
- Integrated single-channel load switch
- 1.05V to 5.5V input operating voltage range (VIN)
- Low On-Resistance (RON):
- RON = 18.6mΩ (typical) at VIN ≥ 3.3V
- RON = 20.1mΩ (typical) at VIN = 1.8V
- RON = 23.3mΩ (typical) at VIN = 1.05V
- Low power consumption:
- 90nA (typical) ON state (IQ)
- 1.6nA (typical) OFF state (ISD)
- 2A maximum continuous current
- Controlled turn-on time of 130μs
- 235Ω (typical) Quick Output Discharge (QOD)
- Thermal shutdown for self-protection
- Smart EN pin pulldown (RPD,EN):
- 25nA (maximum) EN ≥ VIH (ION)
- 530kΩ (typical) EN ≤ VIL (RPD,ON)
- Ultra small wafer chip scale package with 0.616mm x 0.616mm, 0.35mm pitch, and 0.35mm height DSBGA (YCJ)
- ESD performance tested per JESD 22 2kV HBM and 1kV CDM
Applications
- Notebook PCs
- Tablets
- Wearable technology
- Digital cameras
- Gaming consoles
- Solid state drives
Schematic
Block Diagram
