Texas Instruments TPS22948 Load Switches
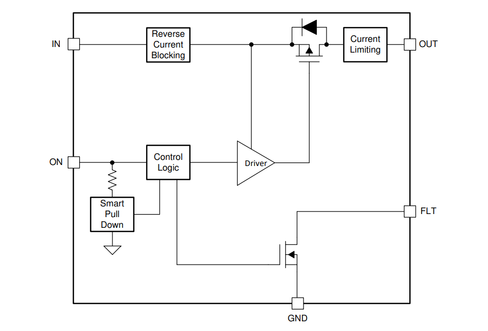
Texas Instruments TPS22948 Load Switches offer robust protection against fault cases with output current limiting, reverse current blocking and thermal shutdown. A digital input capable of interfacing directly with low-voltage control signals controls the switch ON state. When power is first applied, a smart pull-down keeps the ON pin from floating until system sequencing is complete. The smart pull-down will be disconnected once the pin is deliberately driven high (>VIH) to prevent unnecessary power loss.The Texas Instruments TPS22948 load switches are characterized for operation over a temperature range of -40°C to +125°C and are available in a standard SC-70 package.
Features
- 2.5V to 5.5V input operating voltage range (VIN)
- 240mA (typical) output current limit (ILIMIT)
- Thermal shutdown (TSD)
- 300mΩ (typical) ON-Resistance (RON)
- Slow turn ON timing limits inrush current (typical)
- 820us at 6.6mV/µs Turn ON time (tON)
- Always-ON Reverse Current Blocking (RCB)
- –200mA (typical) ON state activation current (IRCB)
- Fault indication (FLT)
- Smart ON pin pull-down (RPD,ON)
- 25nA (maximum) ON VIH (ION)
- 500kΩ (typical) ON VIL (RPD,ON)
- Low power consumption
- 50uA (typical) ON state (IQ)
- 0.3uA (typical) OFF state (ISD)
Applications
- Personal electronics
- Set-top box
- HDMI output ports
- Notebook, desktop PC
- Docking stations
Simplified Schematic
Block Diagram
Đã phát hành: 2019-11-26
| Đã cập nhật: 2024-02-09
